Figure 1
From: Exercise prevents impaired autophagy and proteostasis in a model of neurogenic myopathy

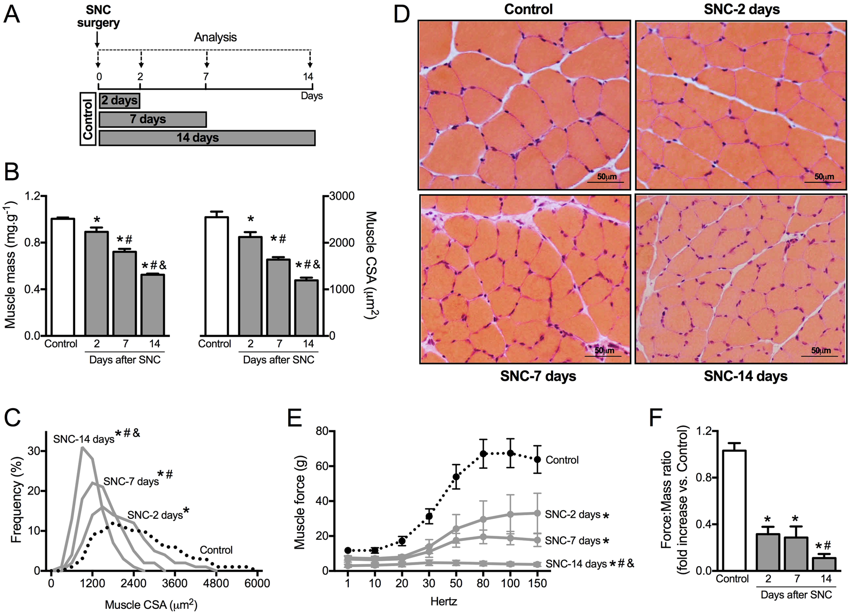
Skeletal muscle morphology and function in SNC-induced neurogenic myopathy. (A) Schematic panel of Study Design 1: rats were submitted to SNC or equal procedure without ligation of the sciatic nerve (sham surgery – Control group). In order to follow the disuse-induced skeletal muscle atrophy, morphological and functional parameters were evaluated in skeletal muscle 2, 7 and 14 days after SNC. (B) Skeletal muscle mass and myofiber CSA, (C) frequency distribution of CSA and (D) representative images from plantaris muscle. (E) Ex vivo skeletal muscle function assessed by development of force in response to stimulus frequencies of 1, 10, 20, 30, 50, 80, 100 and 150 hertz (force-frequency protocol) and (F) force: mass ratio in EDL muscle from Control and SNC (2, 7 and 14 days after surgery) rats. Data are presented as mean ± SEM. *p < 0.05 vs. Control; #p < 0.05 vs. SNC-2days; &p < 0.05 vs. SNC-7days; n = 8–12 animals.