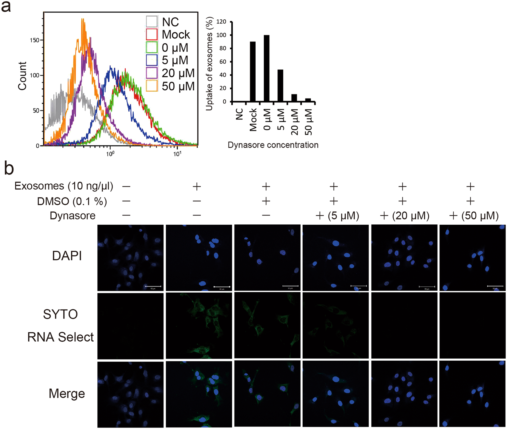
Figure 2

Uptake of exosomes released from PK-45H cells into HUVECs. (a) Effects on the uptake of exosomes by dynasore treatment using the FACS Aria. Exosomes were stained by the SYTO RNA Select Reagent and added to the culture media of dynasore-treated or untreated HUVECs. Treatment with >5 µM dynasore inhibited exosome uptake. (b) Effects on exosome uptake at 3 h after dynasore treatment observed under a confocal laser scanning microscope (LSM710; Carl Zeiss). Nucleus was stained by DAPI. Scale bar: 50 µm.