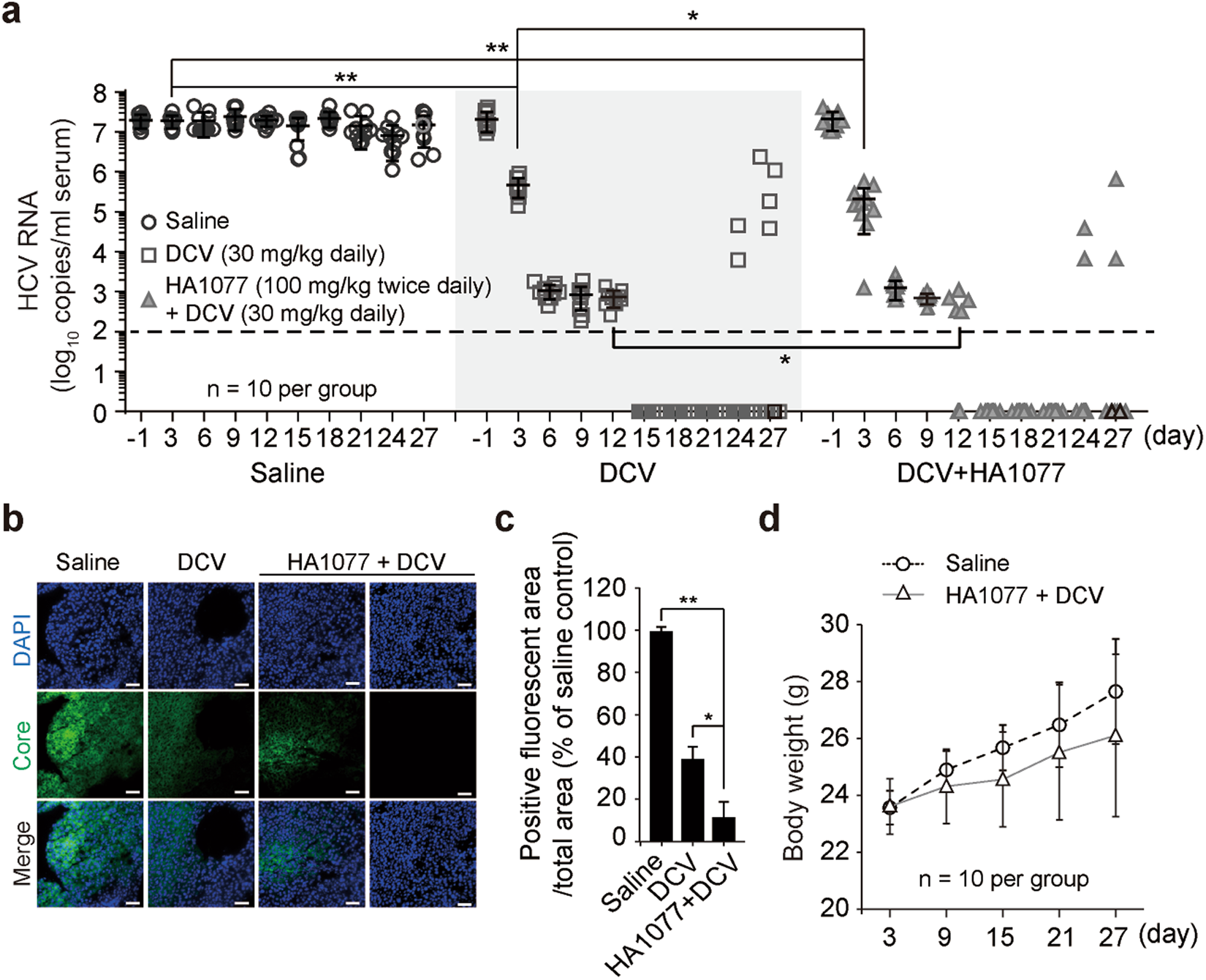
Figure 4

HA1077 coadministered with DCV suppresses the emergence of DCV-resistant mutants in an orthotopic xenograft mouse model of HCV replication. (a) Saline or DCV (30 mg/kg body weight; once a day) with or without HA1077 (100 mg/kg body weight; twice with a 12-h interval per day) was given to mice (n = 10 per group) for 27 days. Serum HCV RNA titer was monitored every 3 days by RT-qPCR. The horizontal dotted line indicates the detection limit (2 log10/ml) of the TaqMan real-time RT-qPCR assay. (b,c) Immunostaining for HCV core protein (Core)-positive cells in the xenografts retrieved at day 27 (b). Shown are the representative images at 3 different depths of the harvested xenografts of HCV-infected Huh7 (5×5×5 mm). Quantification of Core-positive cells (n = 3) using the ImageJ program (c). (d) Body weight changes in mice treated as described in (a). *P < 0.05; **P < 0.01; by unpaired two-tailed Student’s t-test. Scale bar, 50 μm.