Figure 1
From: Metabolomic changes in the mouse retina after optic nerve injury

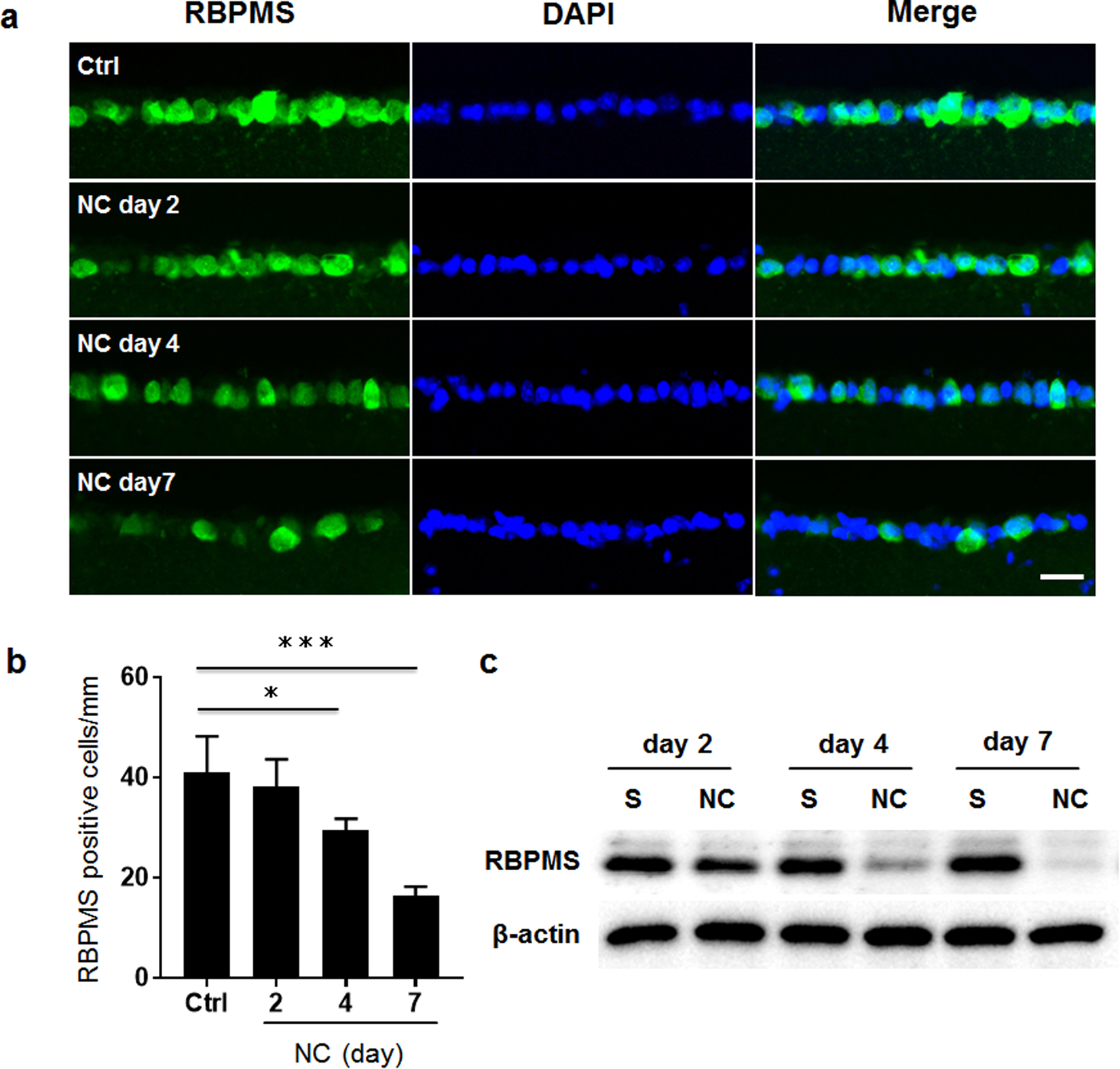
RGC degeneration after NC in the mouse retinas. (a) Immunohistochemistry of RBPMS (green), an RGC marker, after staining in the retinas of uninjured controls (Ctrl) and 2, 4 or 7 days after NC. Nuclei were counterstained with DAPI (blue). The scale bar is 20 μm. (b) Histogram showing the average number of RBPMS-positive cells in the GCL. The error bars designate SD (N = 4). *P < 0.05, ***P < 0.001. (c) The protein level of RBPMS in the retina was measured with an immunoblot analysis. Beta actin was used as an internal control. S: sham operation in contralateral eyes of the NC eyes.