Figure 1
From: Ndr kinases regulate retinal interneuron proliferation and homeostasis

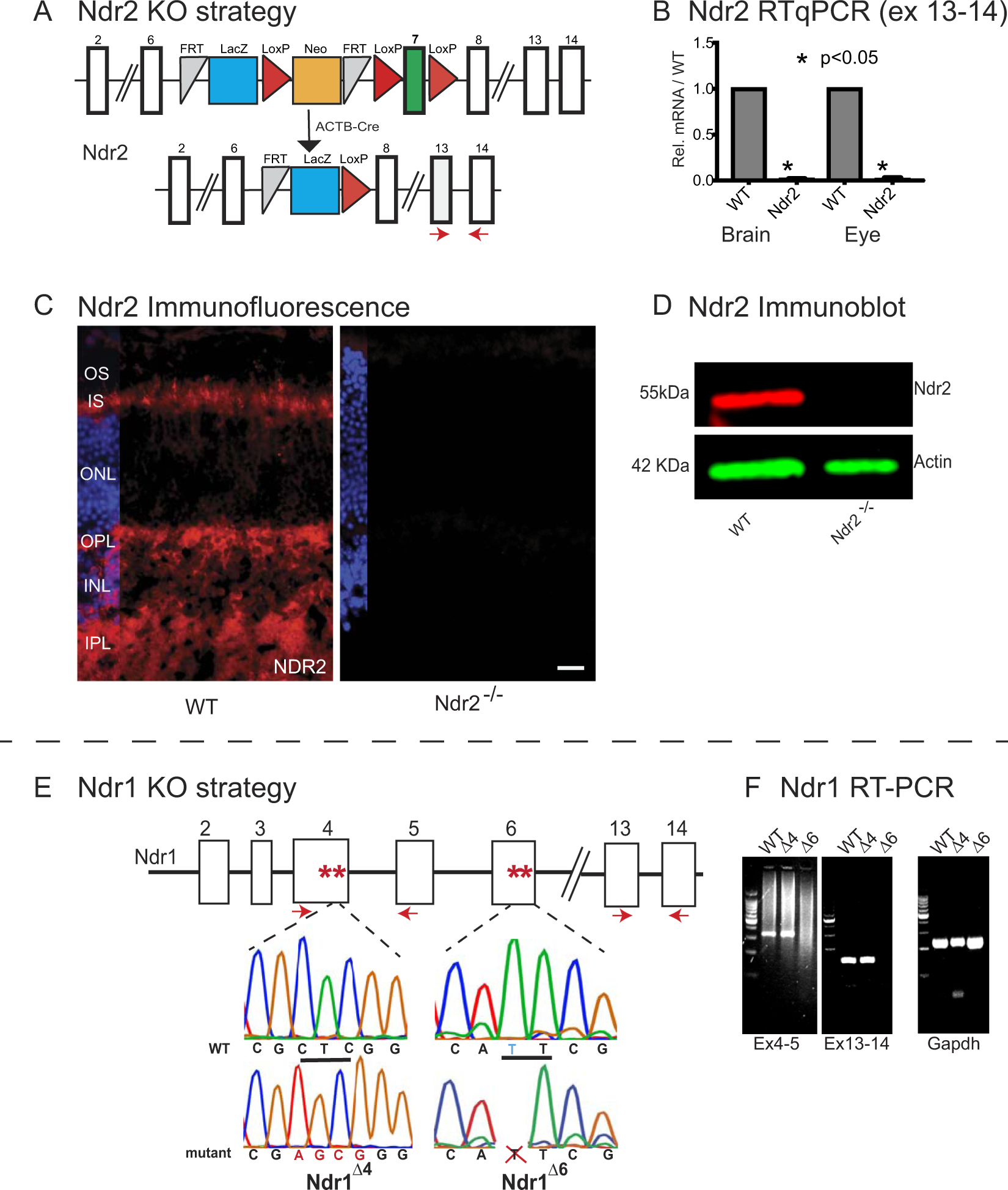
Mouse Ndr1 and Ndr2 knockout strategy and confirmation. (A) The conditional-ready Ndr2/Stk38l deletion allele obtained from KOMP. Ndr2/Stk38l exon 7 (green box) is flanked by LoxP sites (red triangles) and excised by the cre recombinase under control of the actinB promoter to produce Ndr2 KO mice. LacZ is indicated by the blue box, Neo cassette is indicated by the orange box. RT-qPCR primers for Exons 13–14 are indicated by red arrows. (B) RT-qPCR data confirms Ndr2 deletion. cDNA was isolated from brain and eye tissue from P28 wild type (WT) and Ndr2 KO mice. Data are from 4 sets of RT-qPCRs, targeting exons 13 to 14, with each sample run in duplicate (p < 0.05, calculated by one-sample test). (C) Ndr2 immunofluorescence was performed on P28 WT and Ndr2 KO retinas. Nuclei were labeled with Hoechst 33342. IPL, inner plexiform layer; INL, inner nuclear layer; OPL, outer plexiform layer; ONL, outer nuclear layer; IS, inner segments; OS, outer segments. Scale bar = 20 μm. (D) Immunoblot of eye protein extracts probed with anti-Ndr2 and anti-actin antibodies. Uncropped images of this immunoblot are presented in Suppl. Fig. S1. (E) Two independent Ndr1/Stk38 alleles (Ndr1∆4, Ndr1∆6) were generated by distinct CRISPR-cas9 procedures and confirmed by DNA sequencing. The chromatograms of WT and Ndr1 KO alleles are presented. The Ndr1∆4 allele contains a mutation in Ndr1 exon 4, in which CTC (underlined) is replaced by AGCG (red) to yield a frame shift mutation. The Ndr1∆6 allele contains a single base deletion in exon 6 (blue T in WT chromatogram) to yield a frame shift mutation. Red asterisks represent stop codons introduced by indels. (F) RT-PCR reveal the presence of Ndr1 transcript containing exons 4–5 and exons 13–14 in retina cDNA from Ndr1∆4 and WT mice. There is no detectable Ndr1 transcript in Ndr1∆6 mice. GAPDH RT-PCR data serve as positive controls.