Figure 1

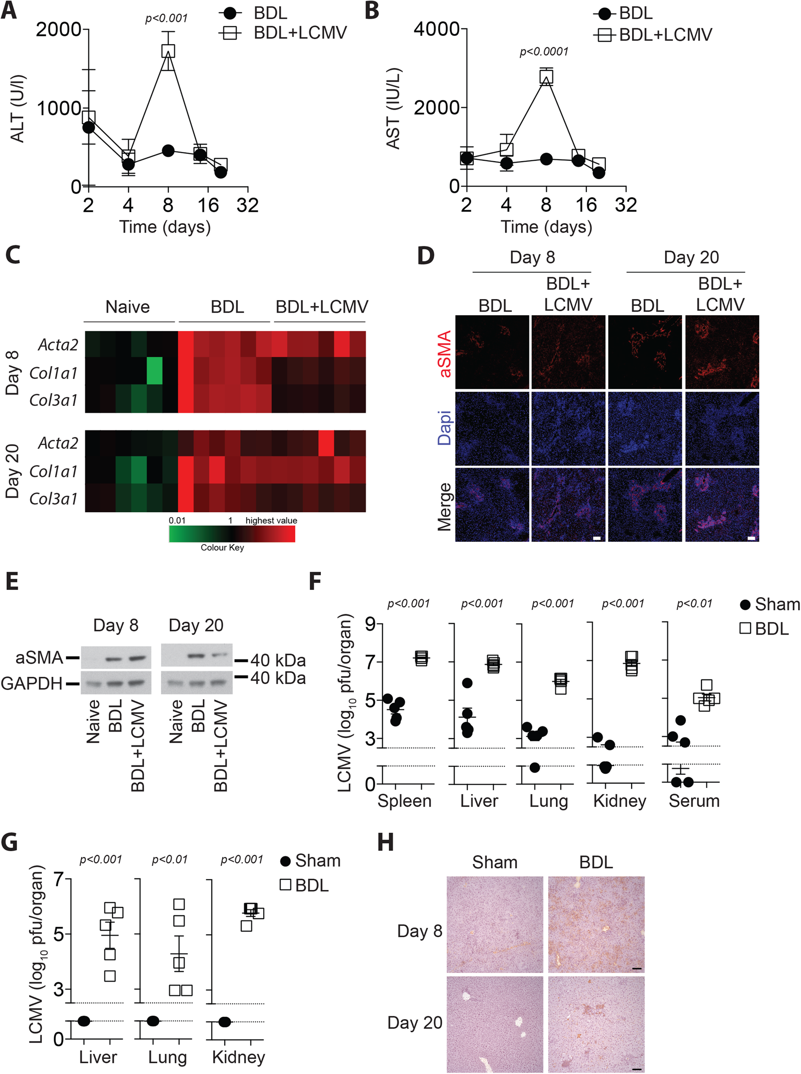
Bile duct ligation results in chronic viral infection. (A–E) Bile duct ligation was performed in C57Bl/6 mice. One day after the operation mice were infected with 2 × 104 pfu of LCMV WE. (A) ALT activity and (B) AST activity was measured over time in infected and uninfected animals (n = 6). (C) Acta2, Col1a1, and Col3a RNA expression levels were determined 8 (upper panel) and 20 (lower panel) days after infection in infected or uninfected BDL treated mice (n = 6). (D) Sections from snap frozen liver tissue harvested from infected and uninfected BDL mice 8 days (left panels) and 20 days (right panels) p.i. were stained for α-SMA (red) and Dapi (blue). (One representative of n = 4 is shown, scale bar = 100 µm.) (E) Protein samples were isolated from liver tissue of naïve and uninfected or infected BDL mice following 8 days (left panels) and 20 days (right panels) p.i. α-SMA expression (upper panels) and GAPDH expression (lower panels) were determined (one representative immunoblot of n = 6 is shown). Uncropped western blot images are shown in Supplementary Fig. 8a. (F–H) Sham and BDL treated mice were infected with 2 × 104 pfu of LCMV WE. Virus titers were measured in different organs as indicated (F) 8 days or (G) 20 days after infection (n = 5–7). (H) Sections from snap frozen liver tissue harvested from BDL (right panels) and Sham (left panels) treated animals 8 days (upper panels) and 20 days (lower panels) after infection and stained for LCMV-NP antibodies (Clone: VL4). Scale bar = 100 µm. One representative of n = 4–6 is shown).