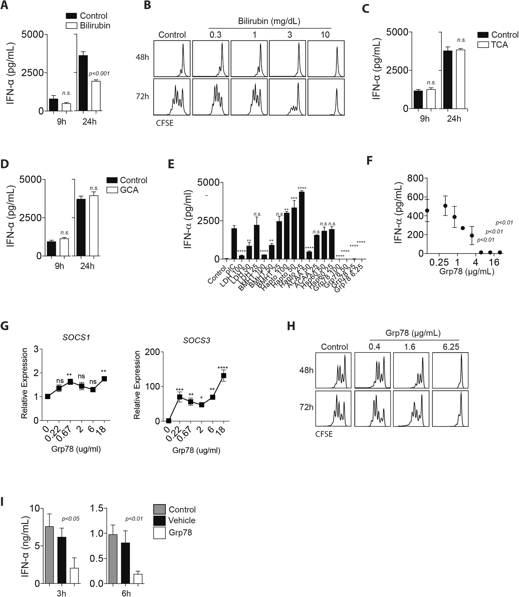
Figure 6

Several factors trigger defective immunity in BDL serum. (A) BMDCs were stimulated with polyI:C (50 µg/mL) in absence and presence of 60 mg/dl bilirubin. IFN-α concentration was measured 9 h and 24 h later (n = 4). (B) Negatively sorted CFSE labeled CD8+ T cells were stimulated with anti-CD3 and anti-CD28 antibodies in absence (control) and presence of different bilirubin concentrations (as indicated). CFSE abundance was measured at indicated time points (one representative of n = 6 is shown). (C-D) BMDCs were stimulated with polyI:C (50 µg/mL) in absence and presence of either (C) TCA, or (D) GCA. IFN-α concentration was measured 9 h and 24 h later (n = 4). (E) BMDCs were stimulated with polyI:C (50 µg/mL) in absence and presence of different concentrations of recombinant proteins as indicated. IFN-α concentration was measured 24 h later (n = 3). (p < 0.01 = **p < 0.001 = ***p < 0.0001 = ****) (F) BMDCs were exposed to a wide range of GRP78 concentrations during stimulation with polyI:C (50 µg/mL). IFN-α concentrations were determined in the supernatant (n = 3). (G) BMDCs were stimulated with GRP78 at indicated concentration for 24 h, mRNA was isolated and evaluated for SOCS1 and SOCS3 gene expression (n = 4). (H) Negatively sorted CFSE labeled CD8+ T cells were stimulated with anti-CD3 and anti-CD28 antibodies in the absence (control) and presence of different GRP78 concentrations. CFSE abundance was measured at indicated time points (one representative of n = 3 is shown). (I) GRP78 (25 ug) or vehicle was administered to mice at day -1 and day 0 following injection with polyI:C (25 µg) in these and untreated (control) mice. After 3 h and 6 h, IFN-α concentrations were determined in the serum (n = 4–7).