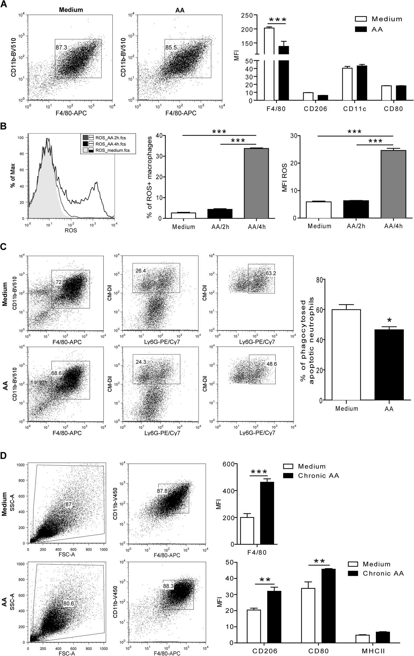
Figure 6

AA-induced modulation of macrophage phenotypes in vitro. (A) Flow cytometry analysis of acute exposed macrophages (F4/80+CD11b+) with AAI demonstrated by the mean fluorescent intensity (MFI) of the surface marker F4/80, CD206, CD11c and CD80 compared to untreated macrophages (medium). Data are expressed as means ± SEM (AAI versus medium control group); ***p < 0.001. (B) Intracellular ROS production of AAI-stimulated macrophages for 2 and 4 hours indicated by the % of ROS+ macrophages and the MFI of ROS compared to untreated cells (medium). (C) AAI-treated and untreated macrophages (F4/80+CD11b+) were co-incubated with apoptotic neutrophils (AnnexinV+CM-Dil+) and the % of phagocytosed apoptotic neutrophils by macrophages (F4/80+CD11b+ AnnexinV+CM-Dil+Ly6G+) determined by flow cytometry. (D) Chronic exposure of macrophages with AAI or untreated macrophages (F4/80+CD11b+) were characterized for the expression levels of F4/80, CD206, CD80 and MHCII as MFI by flow cytometry. Data are presented as the means ± SEM (n = 6–10). *p < 0.05, **p < 0.01, ***p < 0.001.