Figure 2
From: A direct interaction between two Restless Legs Syndrome predisposing genes: MEIS1 and SKOR1

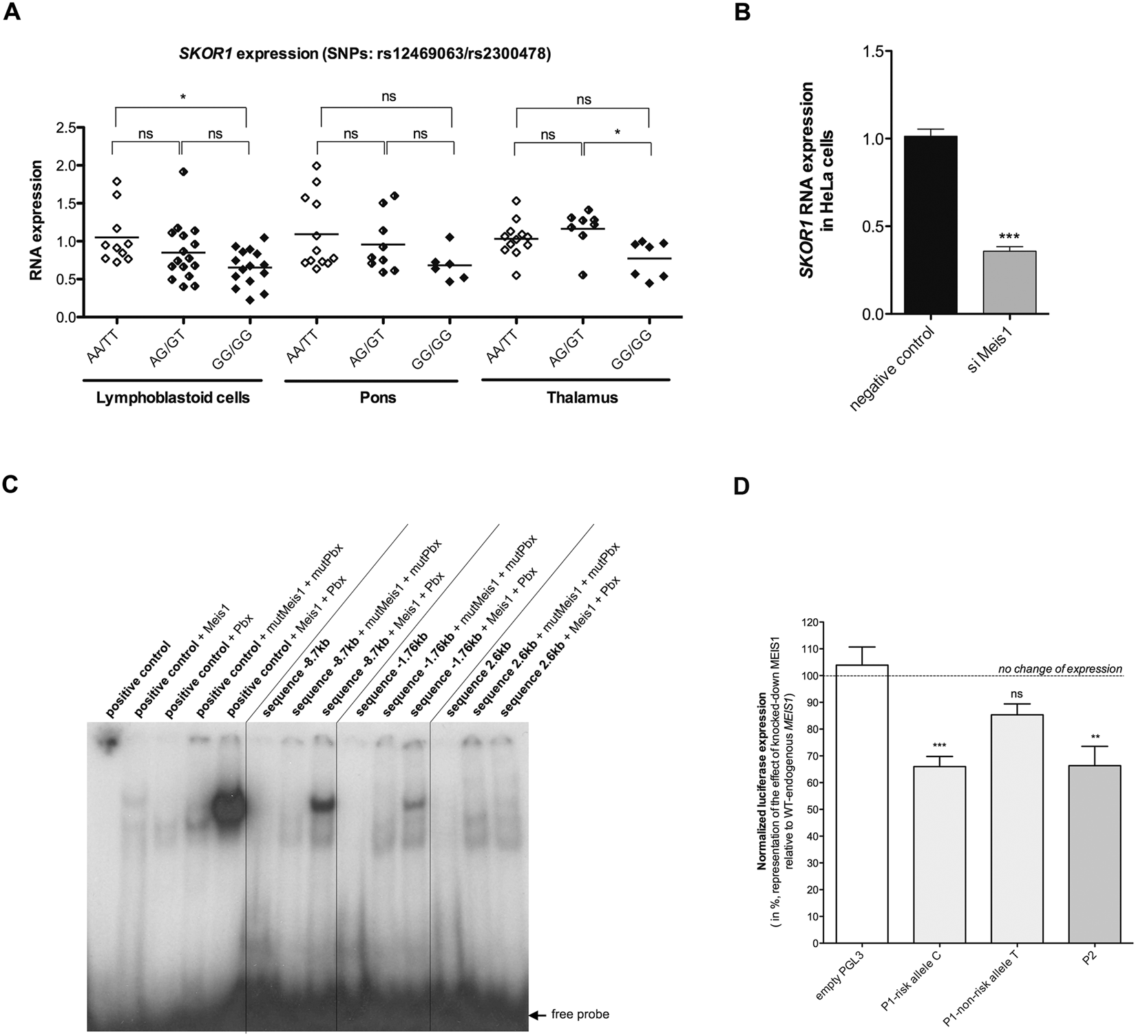
(A) SKOR1 expression as a function of MEIS1 genotype in 41 cases of LCL, 27 cases of pons and 27 cases of thalamus. SKOR1 expression measured using the quantitative RT-PCR Taqman method showed a significant decrease of expression in LCL and thalamus with the MEIS1 risk haplotype (GG/GG). (B) SKOR1 expression in human HeLa cells after silencing MEIS1 gene by siRNA (70% decreased expression). (C) Electrophoretic mobility shift assay showing the binding of MEIS1 and PBX1 on the positive control DNA portion only when together and on the three different DNA portions containing the three potential binding sites. (see Supplemental data, Fig. S4 for original image) (D) Luciferase assay. The results are calculated as a ratio of luciferase expression (ratio firefly / Renilla luciferase expression) and are presented as the percentage of samples with knocked-down MEIS1 expression (treated with siRNA directed against MEIS1) in comparison to samples with wild-type endogenous MEIS1 expression (negative control siRNA). As shown in the figure, P1 segment with the C allele and P2 segment (no polymorphisms present) show decreased luciferase expression as a result of reduced MEIS1 expression using siRNA. *p < 0.05, **p < 0.01 and ***p < 0.001 compared as indicated.