Figure 1
From: Derivation of induced pluripotent stem cells in Japanese macaque (Macaca fuscata)

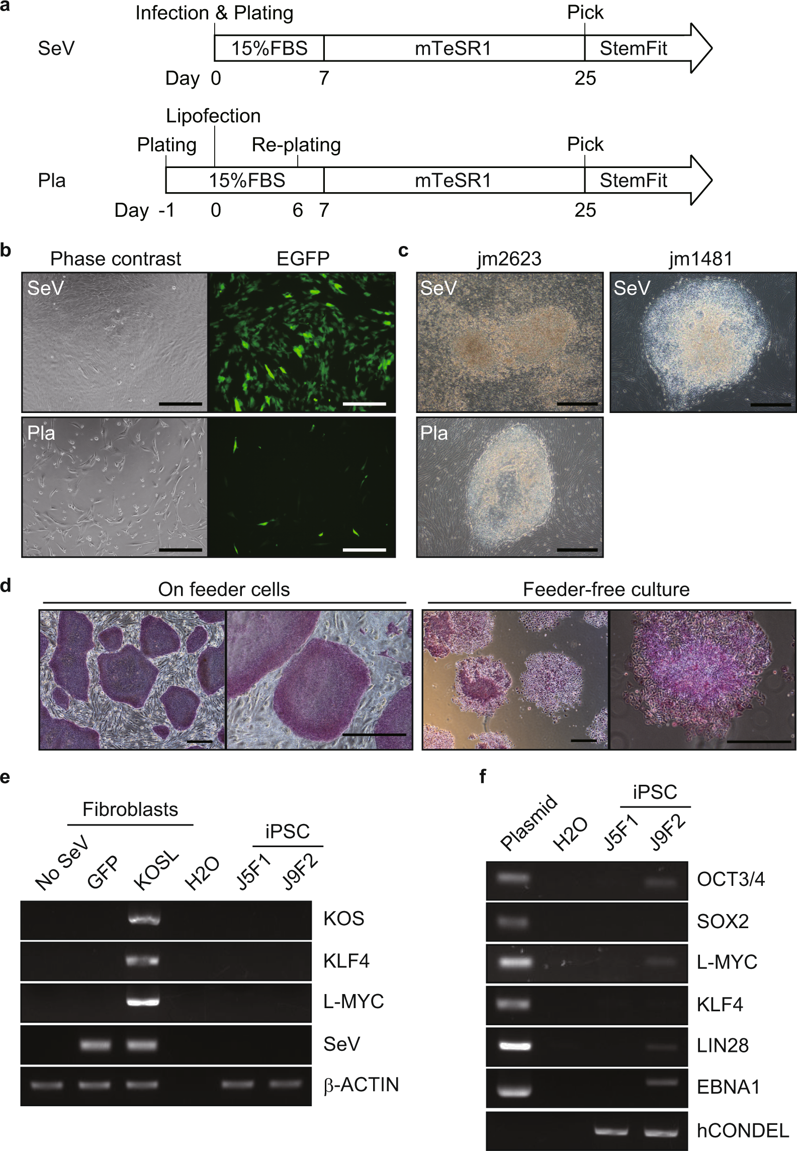
Generation of jm-iPSCs from skin fibroblasts (a). Schematic design of jm-iPSC generation. SeV, Sendai virus system. Pla, plasmid vector system. (b) The expression of GFP transgenes in jm-fibroblasts (jm2623) on day 3 after SeV (upper) and plasmid vector (lower) transduction. Scale bar; 100 µm. (c) Phase contrast images of iPSC-like colony morphologies emerged from jm2623 (day 25, upper; SeV, lower; plasmid) and jm1481 fibroblasts (day 32, SeV). Scale bar; 100 µm. (d) Phase contrast images of jm-iPSCs (J5F1, derived from SeV-jm1481) grown on feeder cells or under feeder-free culture after staining for alkaline phosphatase. Scale bar; 500 µm. (e) RT-PCR analysis of SeV vectors. Jm-fibroblasts (jm1481) infected with SeV vectors carrying GFP or reprogramming factors (KOSL, day 3) were used as positive controls of SeV vectors. β-ACTIN was examined as an internal control. Full-length gels are presented in Supplementary Figure S1. (f) Genomic PCR analysis of plasmid transgenes. Each plasmid vector carrying reprogramming factors and water were used as a positive and negative control, respectively. An hCONDEL region was examined as an internal control. Full-length gels are presented in Supplementary Figure S1.