Figure 4

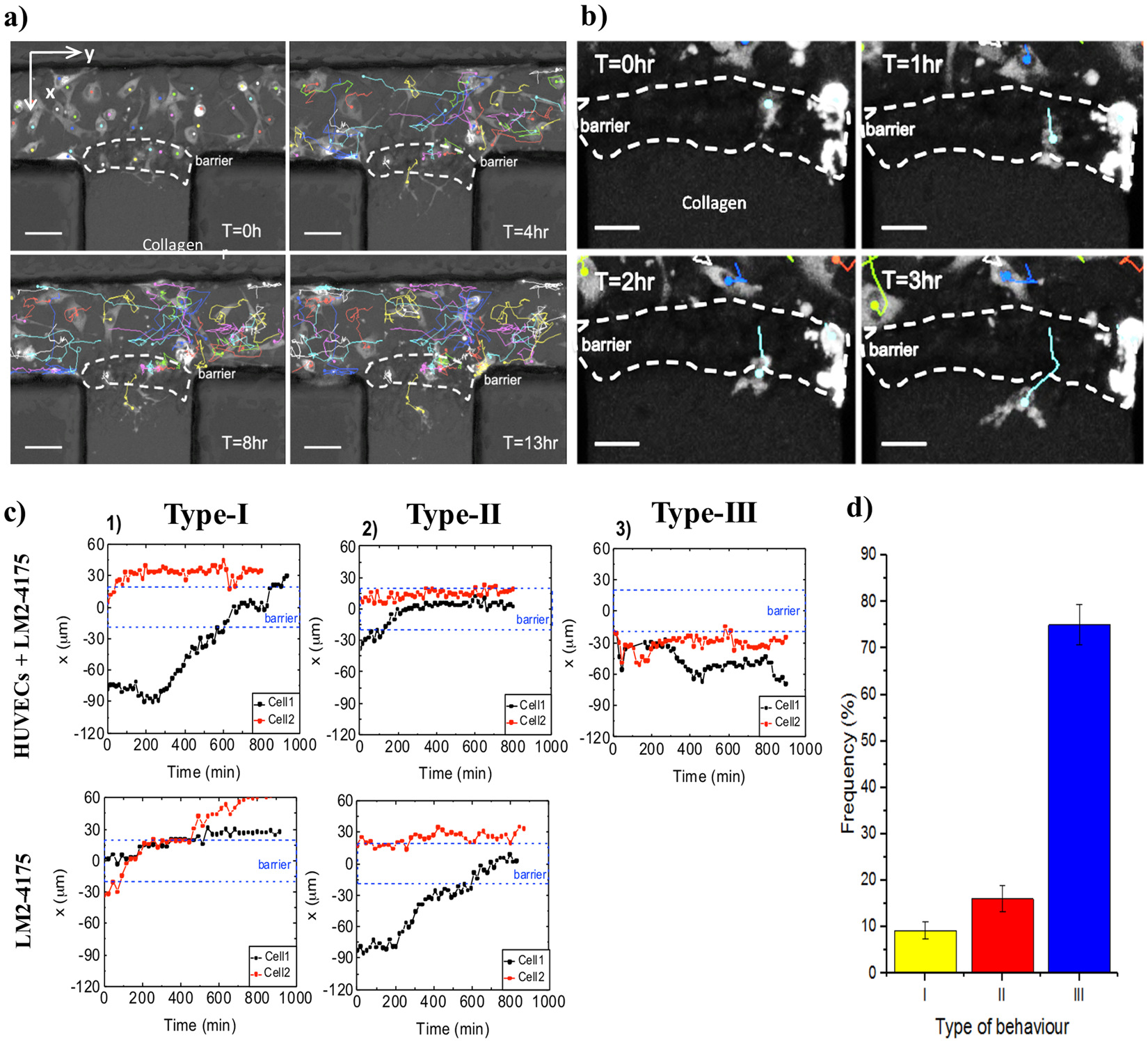
Distinct patterns of cell dynamics observed in the defined environmental regions during the transmigration process. The coordinate axes were chosen as follows: x-axis perpendicular to the barrier towards the collagen; y-axis along the channel; z-axis from the bottom to the top of the channel (i.e. against the action of gravity). (a) Selected frames from time-lapse imaging after bright field subtraction. The trajectories of LM2-4175 cells are shown. The position of the endothelial barrier (about 40 μm thick) is marked. Scale bar: 50 μm. (b) Selected frames from time-lapse imaging after bright filed subtraction, showing a cancer cell (light blue trajectory) transmigrating the endothelial barrier, from the vessel lumen into the gel matrix. Scale bar: 25 μm. (c) (Top row) x-position over time of two particular cancer cells inside the microvascular system; (bottom row) x-position over time of two particular cancer cells inside the reference system. (d) Frequency of occurrence of each one of the three cell behaviors observed in the presented microvascular system. A total of four samples were analyzed (cancer cell count: 13, 15, 20, 26). Error bars: SD.