Figure 3
From: Nuclear connectin novex-3 promotes proliferation of hypoxic foetal cardiomyocytes

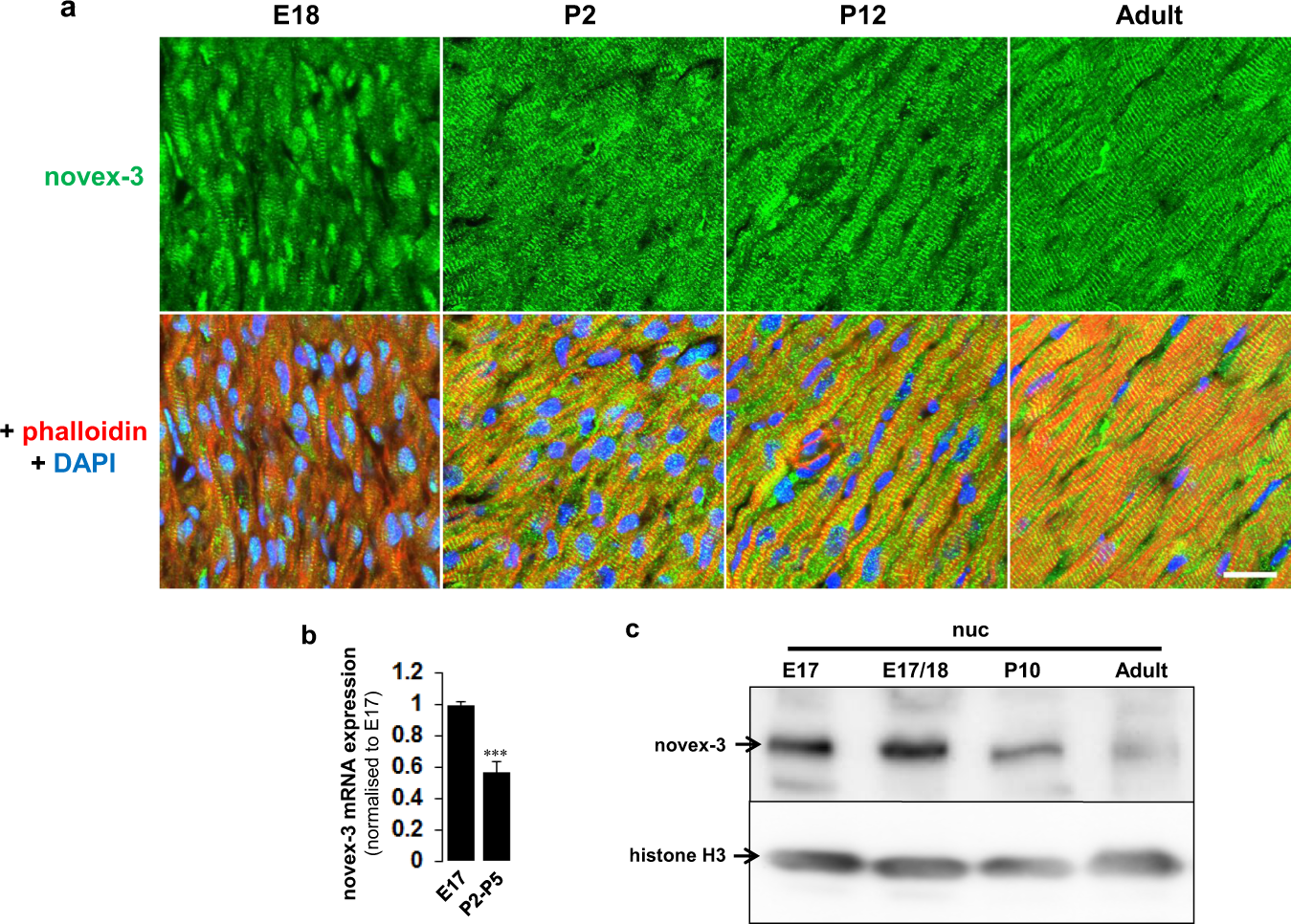
Nuclear expression of novex-3 in hypoxic fCMs is repressed after birth. (a) Immunofluorescence staining for novex-3 (green) in phalloidin (red) and DAPI (blue)-stained mouse heart sections at indicated stages. E; embryonic day, P; postnatal day. Scale bar = 20 µm. (b) qPCR analysis of novex-3 mRNA expression in mouse hearts at indicated stages. n = 4–6 independent experiments. ***P < 0.001 compared to E17. Error bar = SEM. (c) A representative immunoblot for novex-3 protein in nuclear fraction from mouse hearts at indicated stages. Histone H3 was included as a loading control.