Figure 1

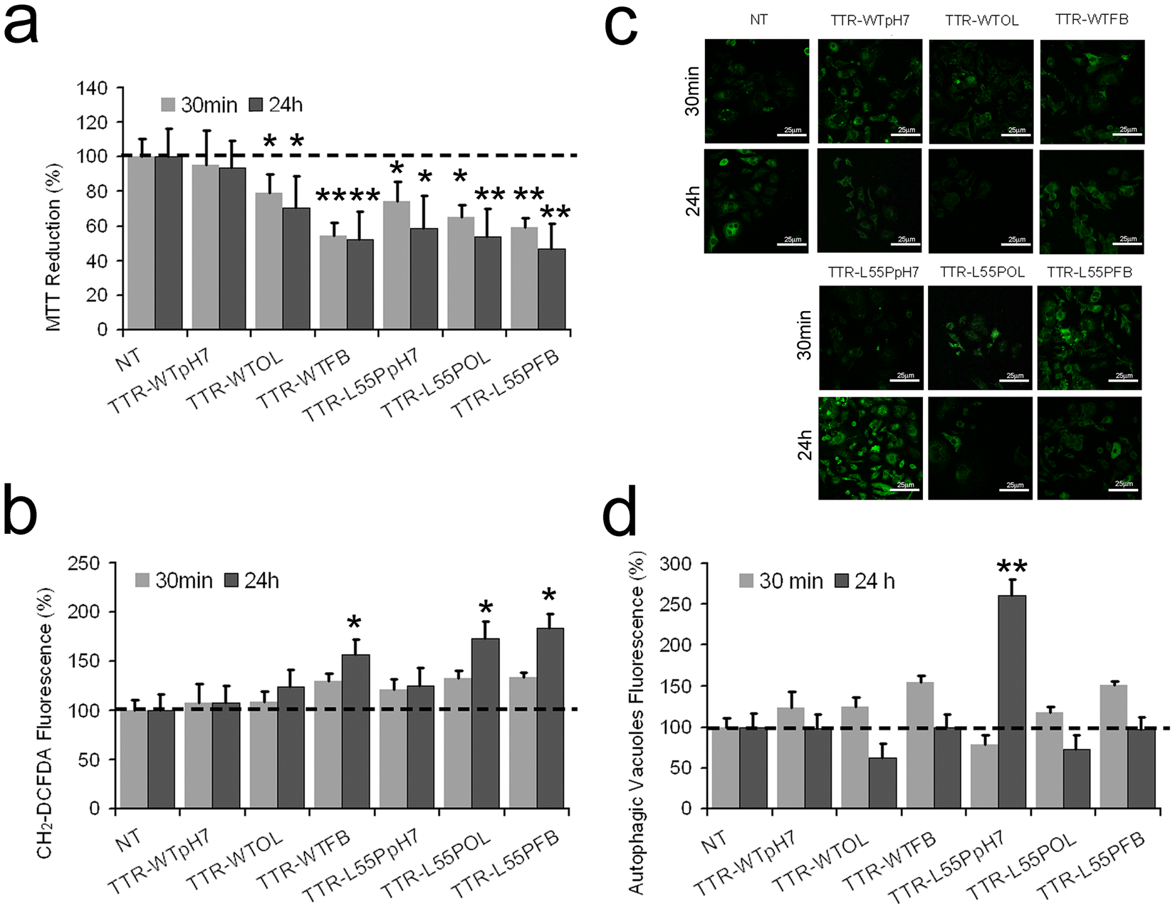
Cytotoxicity induced by misfolded TTR. HL-1 cells were untreated (NT) or treated for 30 min (gray) or 24 h (black) with 5.0 μM TTR-WT or TTR-L55P in native form (pH7), in oligomeric- (OL) or in the fibrillar-like (FB) amyloid conformation. (a) Cell viability. The viability of HL-1 cells was assessed by the MTT reduction assay. Data are mean ± SEM, n = 9. (b) ROS production. ROS production in HL-1 cells exposed for 30 min or 24 h to 5.0 μM TTR-WT or TTR-L55P in different conformations. Data are mean ± SEM, n = 9. (c,d) Autophagy detection. Representative confocal fluorescence images of autophagic vacuoles in HL-1 cells (c) and summarized data showing the number of autophagic vacuoles including pre-autophagosomes, autophagosomes, or autophagolysosomes by using the Cyto-ID® probe. Data are mean ± SEM, n = 10–22 (d). Statistical analysis: One-way ANOVA-Dunnet’s test: *p < 0.05; **p < 0.01; vs control.