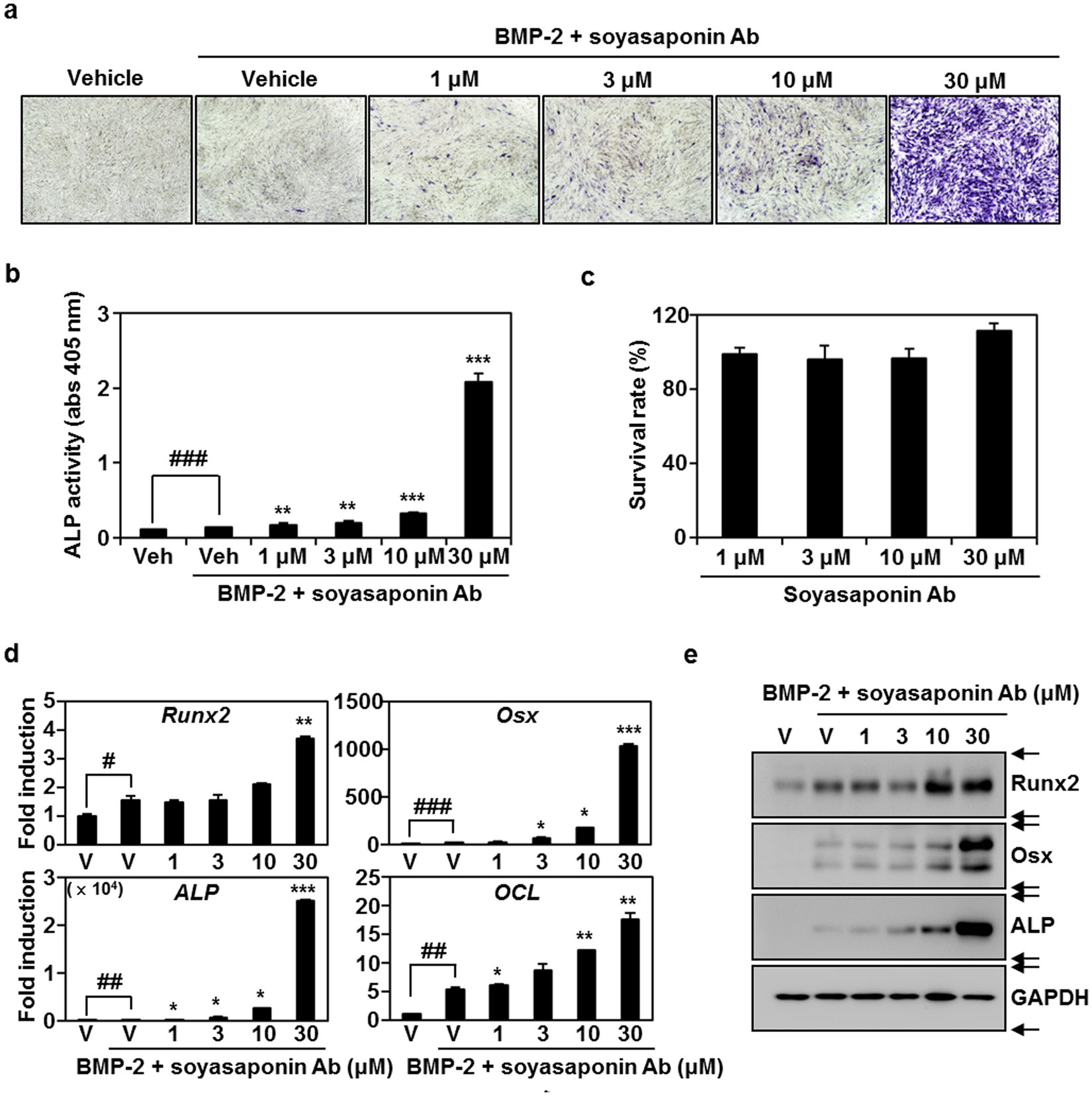
Figure 4

Soyasaponin Ab in GSGE increases osteoblast differentiation by inducing Runx2 and Osx. (a) Effect of soyasaponin Ab on BMP-2-induced ALP staining was visualized and evaluated by measuring ALP activity (b) ###p < 0.001 (control); **p < 0.01; ***p < 0.001 (versus BMP-2-treated group). (c) Effect of soyasaponin Ab on C2C12 cell viability. (d,e) Indicated mRNA and protein expression levels were evaluated at the indicated concentrations by real-time PCR or Western blot analysis. Relative fold change in mRNA compared to control is presented. #p < 0.05; ##p < 0.01; ###p < 0.001 (versus control); *p < 0.05; **p < 0.01; ***p < 0.001 (versus BMP-2-treated group). Data are representative of at least three experiments.