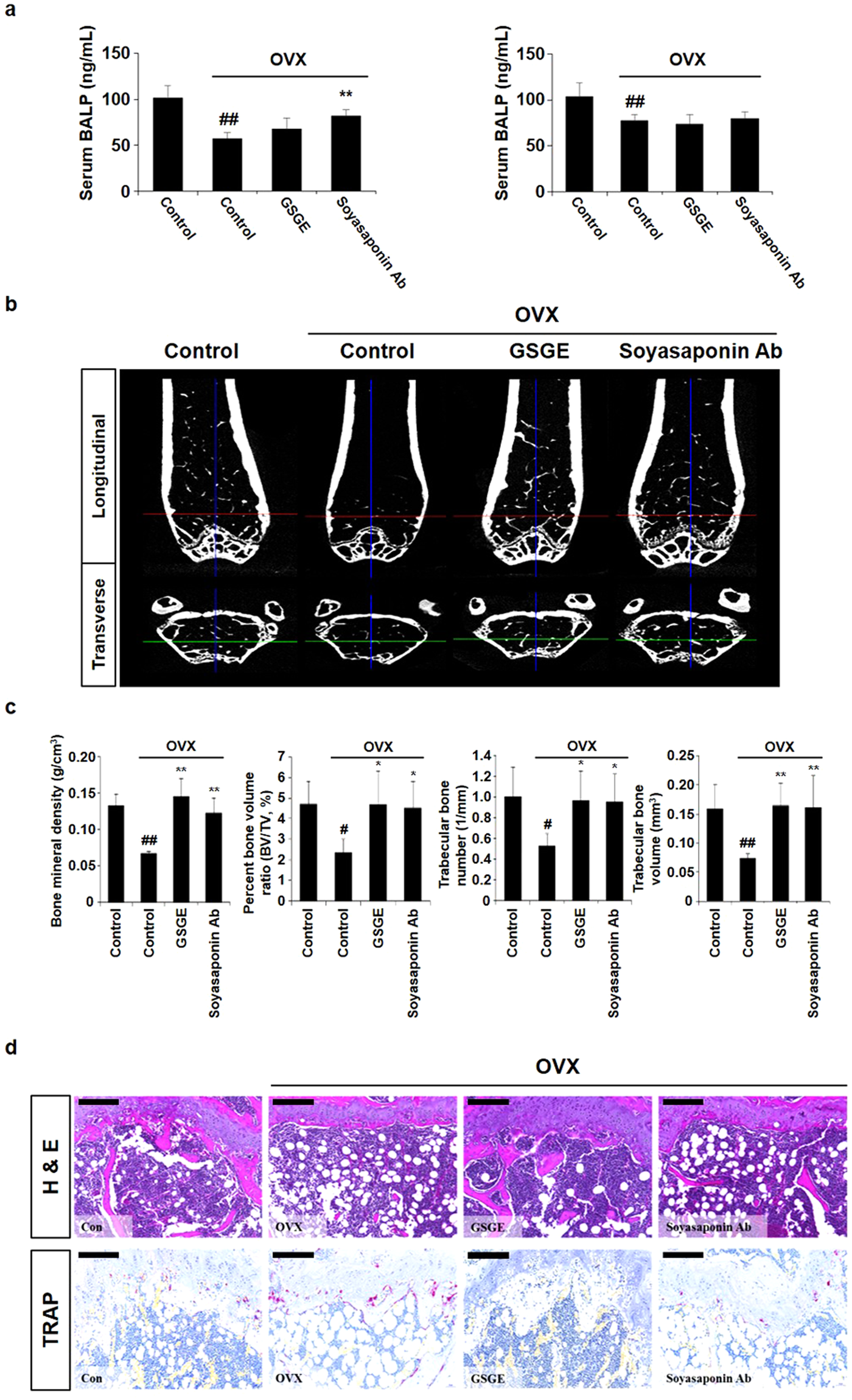
Figure 6

Soyasaponin Ab improves OVX-mediated bone loss. (a) Serum BALP and 17β-estradiol concentration was estimated using an ELISA kit ##p < 0.01 (versus Con group); **p < 0.01 (versus OVX group). (b) Longitudinal and transverse µ-CT images of Con, OVX, GSGE, and Soyasaponin Ab from left to right, and (c) bone morphometric parameters for µ-CT analysis assessed using 3D images analyzer. #p < 0.05; ##p < 0.01 (versus Con group); *p < 0.05; **p < 0.01 (versus OVX group). (d) Mice were euthanized 10 weeks after GSGE and soyasaponin Ab treatment, and femurs were dissected, fixed, decalcified, and sectioned. Sections were stained with H&E. Stained bone sections were photographed under a light microscope (upper panel; scale bar, 200 μm) and for TRAP activity (bottom panel; scale bar, 200 μm).