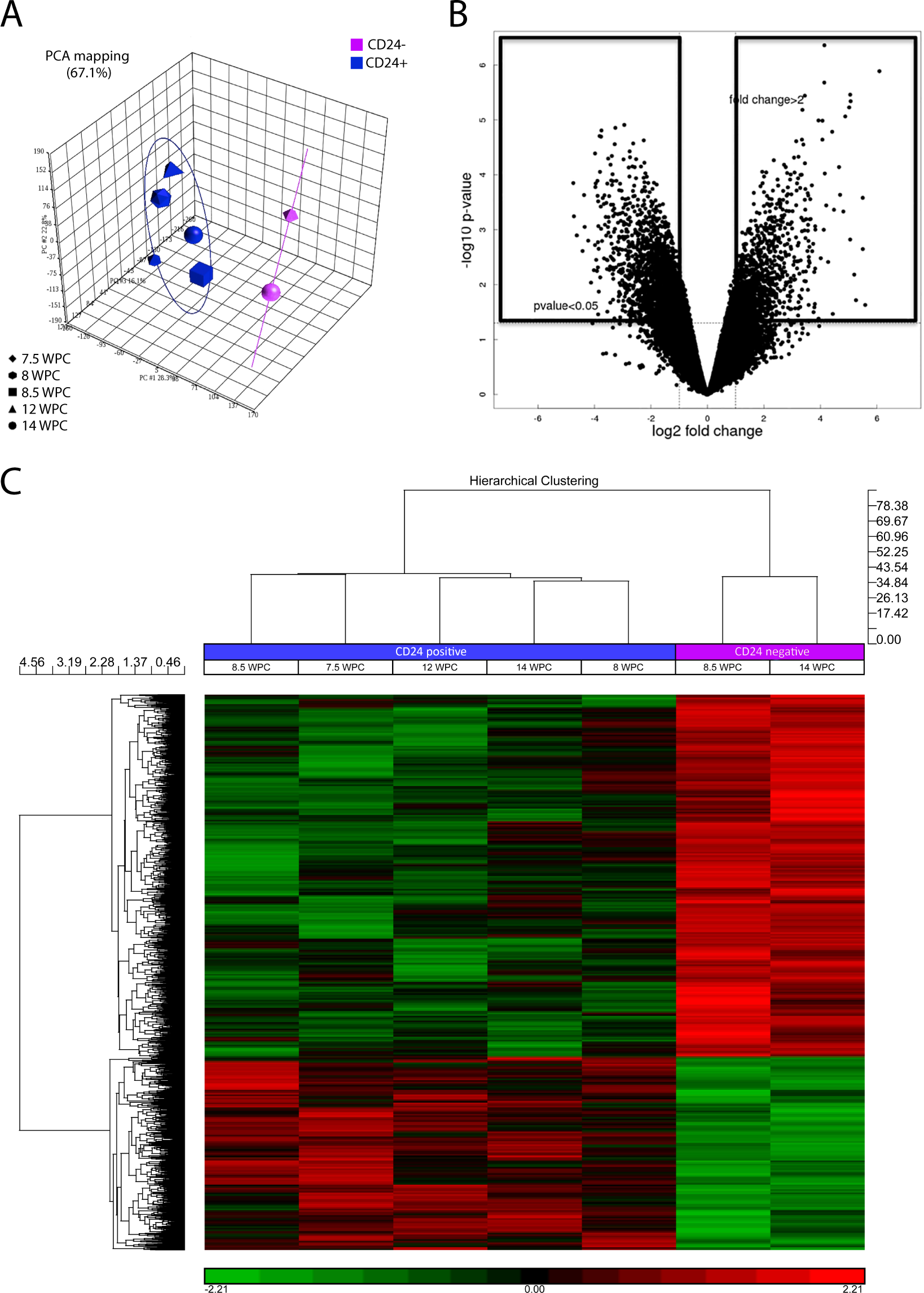
Figure 2

Bioinformatics analysis of microarray data. (A) Principal component analysis of the genes expressed by CD24+ (blue) and CD24− (purple) cells. As CD24+ genes clustered in close proximity to each other and distant to CD24− genes, this indicated a clear separation between two different cell types with a distinct gene expression. (B) Volcano plot depicting the differential gene expression signals between CD24+ and CD24− genes. Only genes with a fold change <−2 or >2 and with a p-value < 0.05 were considered to be differentially expressed and were used for further analysis. (C) Hierarchical clustering of the genes in the 5 CD24+ (notochordal) and 2 CD24− (sclerotomal) samples analysed. Each column represents one sample and each line represents one gene. Boxes in red indicate upregulation and boxes in green indicate downregulation. The dendogram identifies two main groups corresponding to CD24+ and CD24− genes.