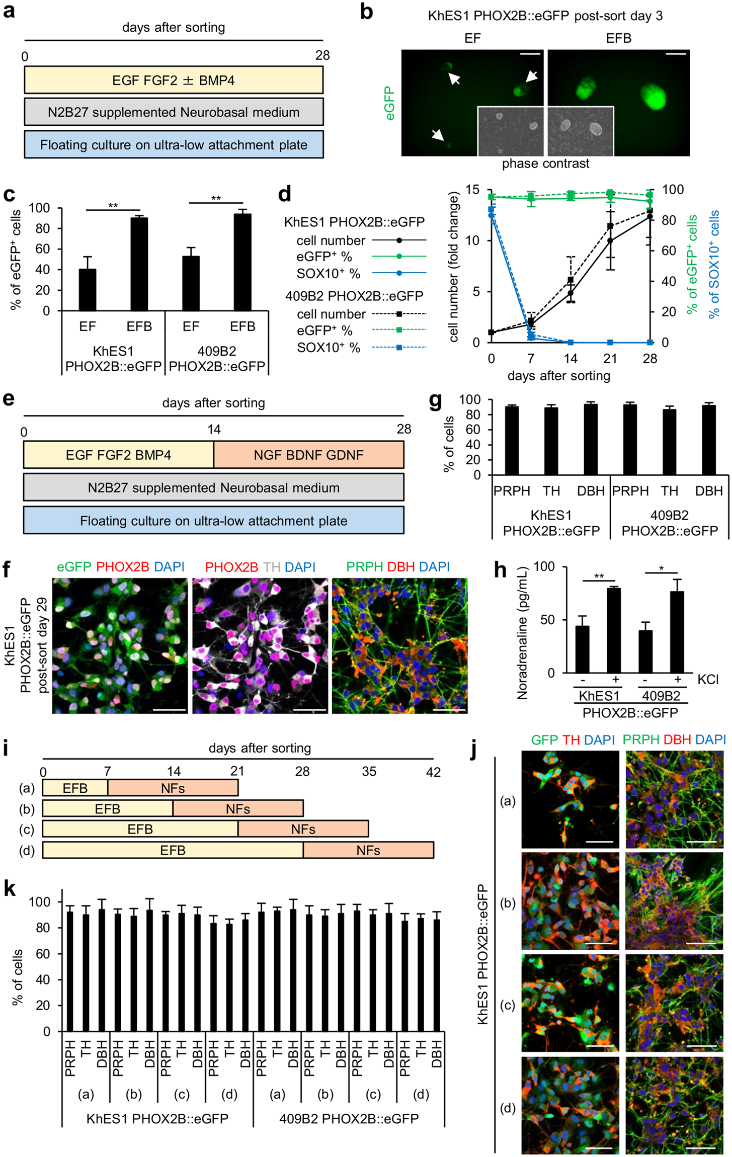
Figure 3

Maintenance of PHOX2B expression causes sympathetic NCCs to commit to SNs. (a) A diagram of the culture conditions for sympathetic NCC culture after FACS purification. (b) Representative images of post-sorting day 3 neurospheres under conditions of EF and EFB (scale bars = 200 µm). (c) Quantitation of eGFP+ cells among post-sorting day 7 neurospheres under conditions of EF and EFB by FCM analyses (mean ± s.d., n = 3, **P < 0.01; Student’s t-test). (d) Transition of cell numbers and percentage of eGFP+ cells and SOX10+ cells during 28-day culture under EFB conditions after sorting (mean ± s.d., n = 3). Cell numbers are described as the fold-change over the numbers on day 0. (e) A diagram of the culture conditions for sympathetic neuronal differentiation after FACS purification. (f) Immunocytochemistry analyses for eGFP, PHOX2B, TH, PRPH and DBH on day 29 after sorting (scale bars = 50 µm). (g) Quantification of PRPH+, TH+ and DBH+ cells in (f) (mean ± s.d., n = 3). (h) Quantification of noradrenaline concentrations in the supernatant of cultured SNs on day 30 after sorting with (+) or without (−) KCl treatment (mean ± s.d., n = 3, *P < 0.05, **P < 0.01; Student’s t-test). (i) A diagram of the culture conditions for the neuronal induction of neurosphere culture. (j) Immunocytochemistry analyses for eGFP, TH, PRPH and DBH under various neuronal induction conditions in (i) (scale bars = 50 μm). (k) Quantification of PRPH+, TH+ and DBH+ cells in (j) (mean ± s.d., n = 3). EF = EGF + FGF2; EFB = EGF + FGF2 + BMP4; NFs = neurotrophic factors: NGF, BDNF and GDNF.