Figure 3
From: DR region of Na+-K+-ATPase is a new target to protect heart against oxidative injury

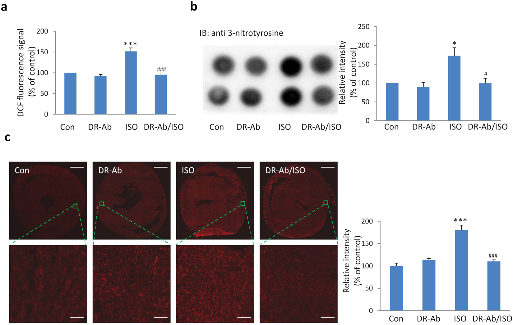
DR-Ab alleviates Isoproterenol (ISO)-induced oxidative stress. (a) DCF florescence of heart lysates in each group after incubation with H2DCF-DA for 45 min (n = 4); (b) Representative dot blots and quantification of total 3-nitrotyrosine levels (n = 4); (c) Representative images of DHE staining on the whole heart slice and enlarged view in each group. Fluorescent images of whole heart section were obtained via tile scanning with Leica DMi8 automated system. Right, quantitative results of the DHE staining in each group (3 hearts per group and 6 areas per heart). Scare bar, 1 mm for whole heart slice and 50 μm for enlarged view. Mean ± SEM. *p < 0.05, ***p < 0.001 vs control; #p < 0.05, ###p < 0.001 vs ISO.