Figure 4
From: DR region of Na+-K+-ATPase is a new target to protect heart against oxidative injury

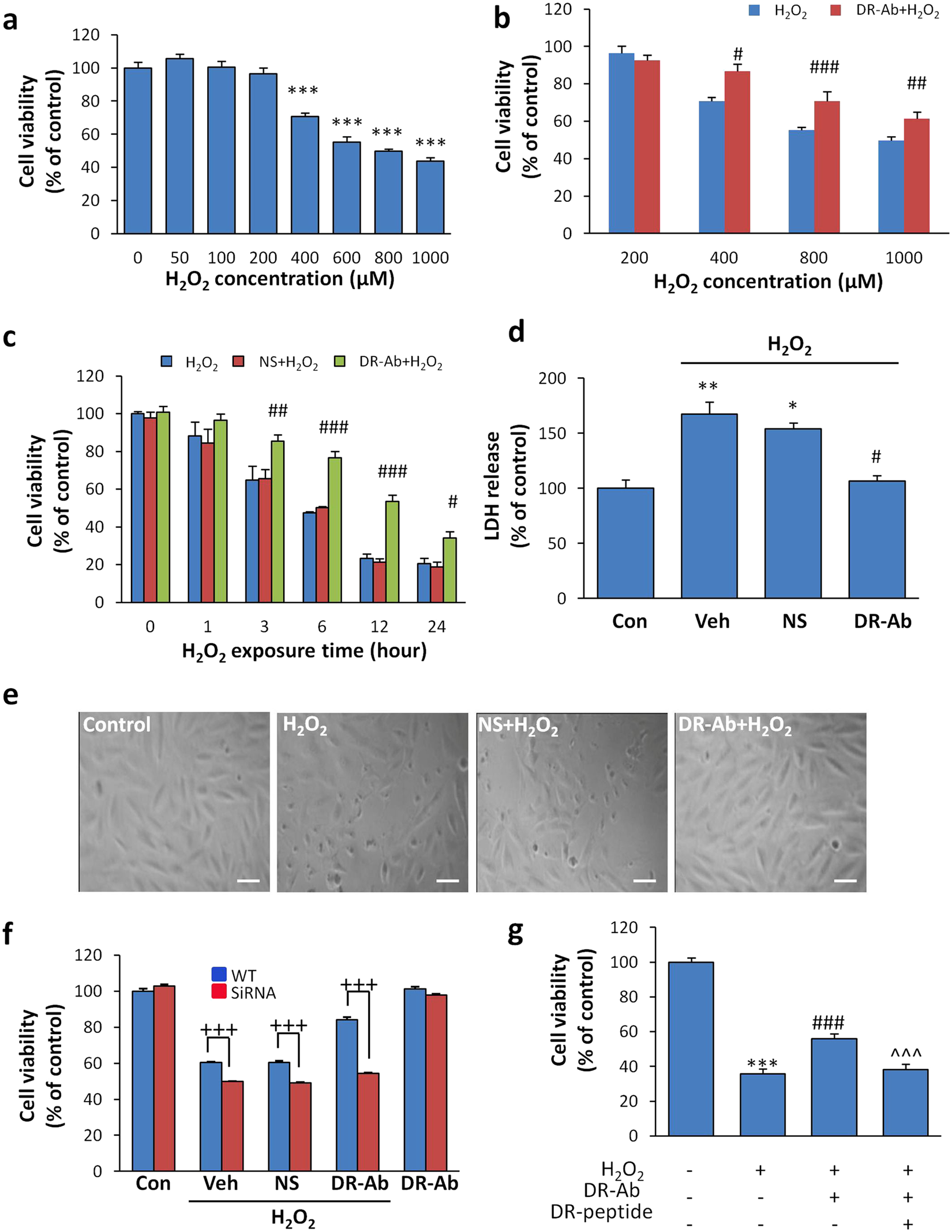
Effect of DR-Ab on ROS-induced injury in AC16 human cardiac myocytes or H9C2 rat myoblast cells. (a) Cytotoxicity induced by exposure to various concentrations of H2O2 for 4 hours, as measured by MTT. n = 8; (b) Pretreatment with DR-Ab for 1 hr inhibits cell death caused by various concentrations of H2O2. n = 8; (c) Time-course study showing the protective effect lasted for at least 24 hr. n = 4–8; (d) H2O2 increased LDH level in the culture media of H9C2 cells and DR-Ab pretreatment reduced it. n = 3. (e) Morphological changes (shrinking and detachment) in H2O2-treated H9C2 cells were absent in DR-Ab pretreated cells from three independent experiments; scale bar, 10 μm; (f) Effect of NKA α1 silencing on cell viability of AC16 cells under oxidative stress. n = 6; (g) Premixing DR-Ab with DR-peptide for 1 hour at room temperature under agitation abolished the protective effect of DR-Ab on AC16 cells. n = 8, Mean ± SEM. *p < 0.05, **p < 0.01, ***p < 0.001 vs control, #p < 0.05, ##p < 0.01, ###p < 0.001 vs corresponding NS group. +++p < 0.001 WT vs SiRNA; ^^^p < 0.001 vs DR-Ab group. Con: control; Veh: Vehicle (PBS); NS: Rat normal antibody, as negative control.