Figure 2
From: Expression profiling of ubiquitin-related genes in LKB1 mutant lung adenocarcinoma

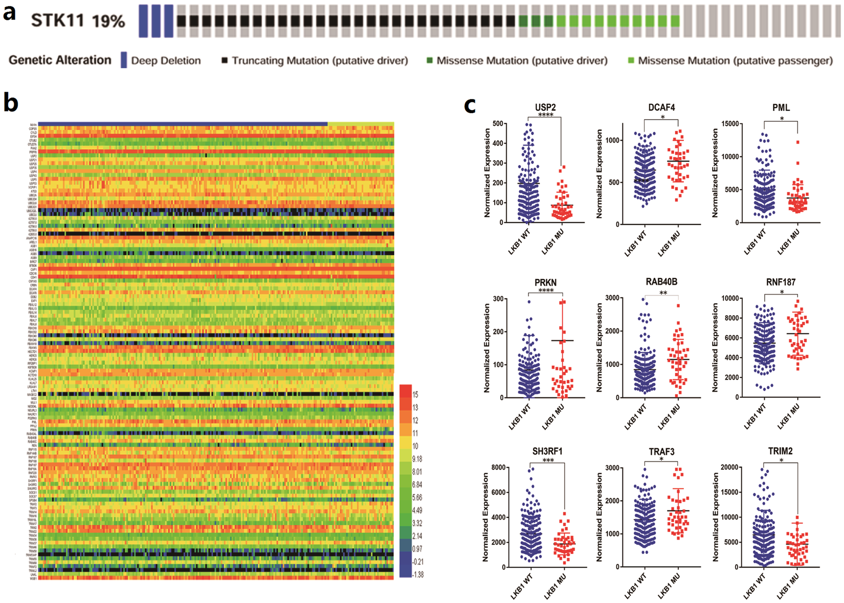
(a) STK11 gene alterations. Blue represents deep deletion, black represents truncating mutation (putative driver), black green represents missense mutation (putative driver) and green represents missense mutation (putative passenger). Genetic alterations were found in 43 of 230 lung adenocarcinoma patients (19%). The aberrant expression threshold was defined as z-score ± 2.0 from the TCGA RNA Seq V2 data. This OncoPrint was analysed by cBioPortal. (b) The heatmap of 116 ubiquitin related differential expression genes in 230 lung adenocarcinoma patients. The first row refers the LKB1 mutation information. Blue represents 187 LKB1 wild type patients and yellow represents 43 LKB1 mutation patients. c, the scatter plot of 9 ubiquitin related differential expression target genes. LKB1 WT represents the LKB1 wild type patients and LKB1 MU represents the LKB1 mutation patients.