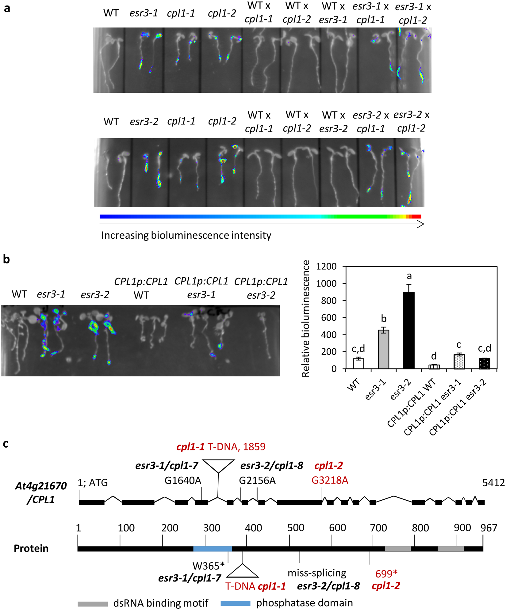
Figure 3

Genetic and molecular complementation of esr3 phenotypes with CPL1. (a) Genetic complementation between esr3 mutants and a CPL1 At4g21670 T-DNA insertion line (cpl1-1) or an EMS mutant line (cpl1-2, also known as fry2-1). The homozygous recessive mutants were crossed and F1 progeny screened for complementation of the GSTF8:LUC phenotypes. Intensity of bioluminescence ranges from blue to red as depicted in the intensity ruler. (b) Molecular complementation of the esr3-1 and esr3-2 mutations by the wild-type At4g21670 CPL1 gene driven by its native promoter (CPL1p:CPL1). Values are average luminescence counts per seedling ± SE (n = 6, except for CPL1p:CPL1 in esr3-2 where only one transformant was obtained) P < 0.05, all pairs Student’s t-test. (c) CPL1 gene and protein structure highlighting the cpl1 mutations. Details are as in Fig. 2.