Figure 2
From: Platelet activation and prothrombotic properties in a mouse model of peritoneal sepsis

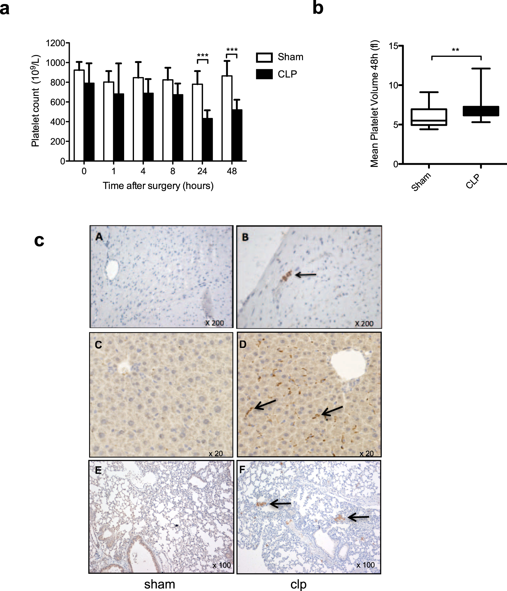
Sepsis promotes thrombocytopenia and thrombus formation in lung capillaries after cecal ligation and puncture. (a) Whole blood platelet count kinetics at 48 h post CLP surgery. Results are expressed as platelets x 109/L and are median ± IQR of 30 independent experiments (**p < 0.01, ***p < 0.001). (b) Comparison of Mean Platelet Volume (MPV) 48 h post CLP surgery. Whisker boxes are constructed as follow: min, max, median, 25–75th percentiles (n = 30, **p < 0.01). (c) Representative histological sections of heart (A,B), liver (C,D) and lung (E,F) tissues 48 h post surgery. Sections from CLP (B,D,F) or sham-operated animals (A,C,E) as controls were stained with Masson’s trichrome and platelets were specifically labeled with an anti-αIIb antibody. Arrows highlight platelet-rich thrombi in microvessels. Images (x20, x100 and x200 magnification) shown are representative of 3 independent experiments.