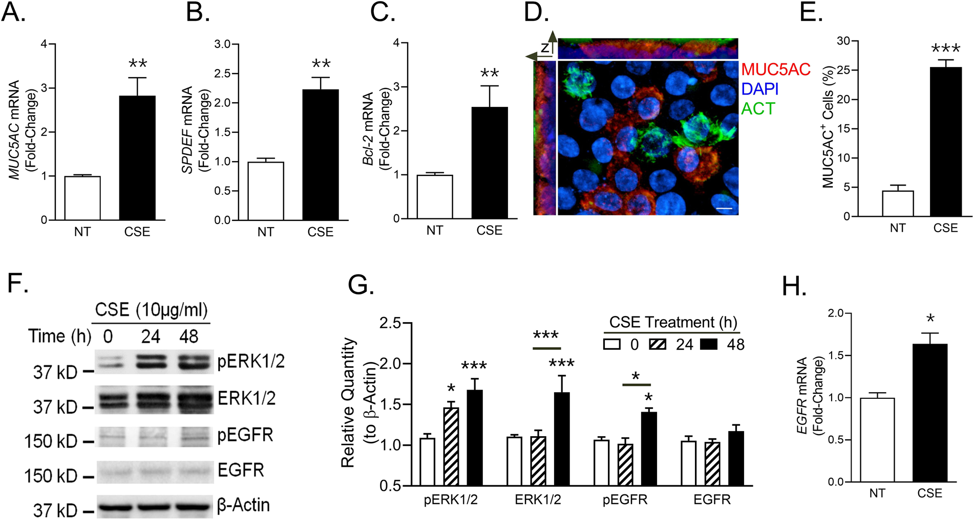
Figure 3

CSE engages EGFR and ERK1/2 pathways to induce mucous phenotype and Bcl-2 levels in differentiated human AECs. Primary human AECs differentiated for 3 weeks on air-liquid interface were treated with 10 µg/ml of CSE for 48 h and the mRNA levels of MUC5AC (A), SPDEF (B) and Bcl-2 (C) were analyzed by qRT-PCR. (D) A 3-D representation of a micrograph showing cilia (green) and MUC5AC (red) immunopositivity in differentiated human AECs treated with CSE. Differentiated human AECs were treated with 10 µg/ml CSE for 48 h and were immunostained for acetylated-tubulin (ACT, in green) for cilia and MUC5AC (red), and nuclei were stained with DAPI (Scale – 5 µ). (E) Quantification of MUC5AC immunopositive cells following CSE exposure. Approximately 300 cells from each treatment were analyzed to calculate the percentage of MUC5AC-positive (MUC5AC+) cells. (F) Immunoblot analyses of EGFR and ERK1/2 signaling pathway following CSE exposure. Differentiated human AECs were treated with 10 µg/ml CSE and cell lysates were analyzed at 0, 24 and 48 h post CSE exposure by western blot analysis for phosphorylated ERK1/2, total ERK1/2, phosphorylated EGFR and total EGFR with β-actin levels as the loading controls. (G) Relative quantities of pERK1/2, ERK1/2, pEGFR and EGFR as determined by densitometric analysis where protein quantities were normalized to β-actin levels. (H) Fold-change in EGFR mRNA levels in human AECs treated with 10 µg/ml of CSE for 48 h. Data shown as mean ± SEM (n = 3); *p < 0.05; **p < 0.01; ***p < 0.001.