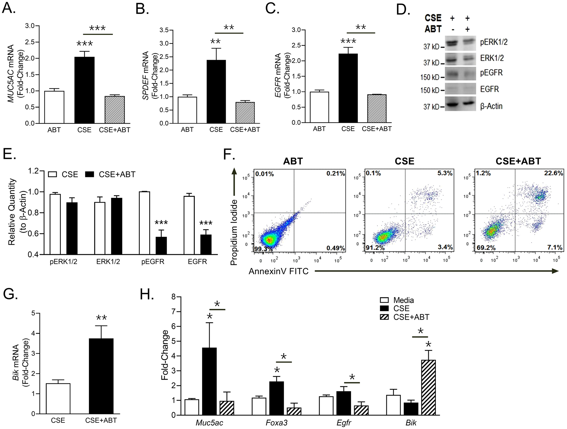
Figure 4

Blocking Bcl-2 with ABT-263 suppresses the CSE-induced mucous phenotype by suppressing EGFR signaling and inducing apoptosis and Bik expression. ABT-263 treatment suppresses CSE-induced MUC5AC (A), SPDEF (B) and EGFR (C) mRNA levels. Differentiated human AECs were treated with 1 µM ABT-263 for 2 h before treating with 10 µg/ml CSE and cells were harvested at 48 h post treatment. (D) Immunoblot analyses of pERK1/2, ERK1/2, pEGFR and EGFR following CSE exposure and ABT-263 treatment of differentiated human AECs. ALI-differentiated human AECs were treated with ABT-263 (1 µM) for 2 h before treating with 10 µg/ml CSE and cells were harvested at 48 h post treatment. (E) Relative quantities of pERK1/2, ERK1/2, pEGFR and EGFR as determined by densitometric analysis with protein quantities normalized to β-actin levels. (F) ABT-263 treatment augments apoptosis in CSE-exposed human AECs. Differentiated human AECs treated with ABT-263, CSE and CSE + ABT were harvested at 48 h post treatment, and analyzed for Annexin V-FITC and propidium iodide staining by Flow cytometry. (G) ABT-263 treatment induces the proapoptotic Bik mRNA levels that are suppressed by CSE exposure. (H) ABT-263 treatment of differentiated murine AECs suppresses the CSE-induced mucous secretory phenotype by modulating cell survival/death pathways. Primary murine AECs differentiated for 3 weeks on ALI were treated with ABT-263 (1 µM) and/or CSE (10 µg/ml) and the mRNA levels of Muc5ac, FoxA3, Egfr and Bik were analyzed by qRT-PCR. Data shown as mean ± SEM (n ≥ 3); *p < 0.05; **p < 0.01; ***p < 0.001.