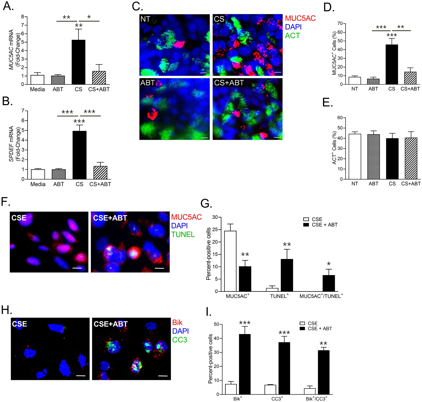
Figure 5

BH3 mimetic ABT-263 blocks the CS-induced mucous phenotype in 3-D human airway tissue model via inducing apoptosis and Bik expression. 3-D tissue cultures of human airways were exposed to CS using a SCIREQ smoke machine (Montreal, QC, Canada) for 3 consecutive days and one group was treated with 1 µM ABT-263 2 h before exposures. ABT-263 treatment inhibited the CS-induced MUC5AC (A) and SPDEF (B) mRNA expression. (C) Representative micrographs showing cilia (green) and MUC5AC (red) immunopositivity in 3-D airway tissue culture treated with CS and/or ABT-263 compared to non-treated (NT) ones. 3-D airway tissues were immunostained for acetylated-tubulin (ACT, in green) for cilia and MUC5AC (red), and nuclei were stained with DAPI (Scale – 5 µ). Quantification of MUC5AC + mucous cells (D) and ACT + ciliated cells (E) where more than 300 cells from each treatment were analyzed. (F) ABT-263 treatment results in increased TUNEL-positivity in CSE-exposed human AECs. Human AECs treated with ABT-263 (1 µM) and/or CSE (10 µg/ml) were stained for TUNEL (green) and MUC5AC (red). (G) Quantification of human AECs immunopositive for MUC5AC (MUC5AC+) or TUNEL (TUNEL+) or both (MUC5AC+/TUNEL+) following ABT-263 and CSE treatment. (H) ABT-263 increases Bik expression and caspase 3 activation in CSE-exposed AECs. Human AECs were immunostained for Bik (red) and cleaved caspase 3 (CC3, shown in green). (I) Quantification of human AECs immunopositive for Bik (Bik+) or CC3 (CC3+) or both (Bik+/CC3+) following ABT-263 and CSE treatment. Data shown as mean ± SEM (n ≥ 3); *p < 0.05; **p < 0.01; ***p < 0.001.