Figure 4

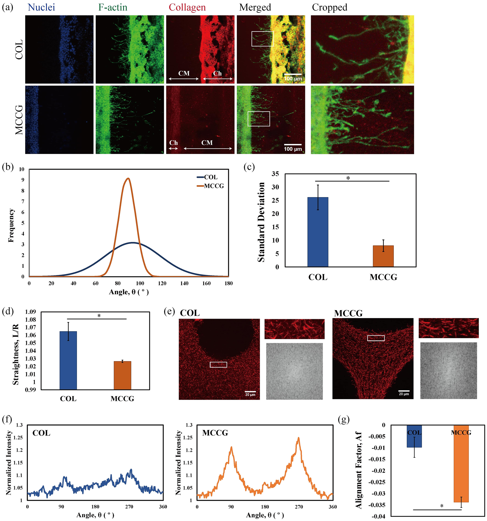
COL vs. MCCG. (a) CLSM images of PC12 cells seeded in the channels of COL and MCCG show the neurite-like processes extending into the collagen matrix region. Ch: channel lumen; CM: collagen matrix. (b,c) The distribution of the angles at which the processes extend relative to the channel structure clearly show that those in MCCG mostly extend perpendicular to the channel, whereas those in COL extend at different angles (p = 0.05). (d) The processes in MCCG grow significantly straighter than those in COL (p = 0.03). (e) CRM images of channels without cells and FFT images of the cropped sections show that the collagen fibres in COL are orientated randomly, whereas those in MCCG are aligned in the same direction. (f) The relatively uniform peaks in the frequency plot of the FFT intensity of COL indicate that the fibres are randomly aligned, while the two major peaks in that of MCCG indicate that the fibres are highly aligned. (g) Alignment factor calculations of the collagen fibres in COL and MCCG show that the degree of alignment of fibres are significantly different (p = 0.04). Error bars show standard error of the mean (SEM); n = 3. Statistical significance was determined by two-tailed paired student’s t-test, *denotes a significance of p < 0.05. Scalebar = (a) 100 μm, (e) 20 μm.