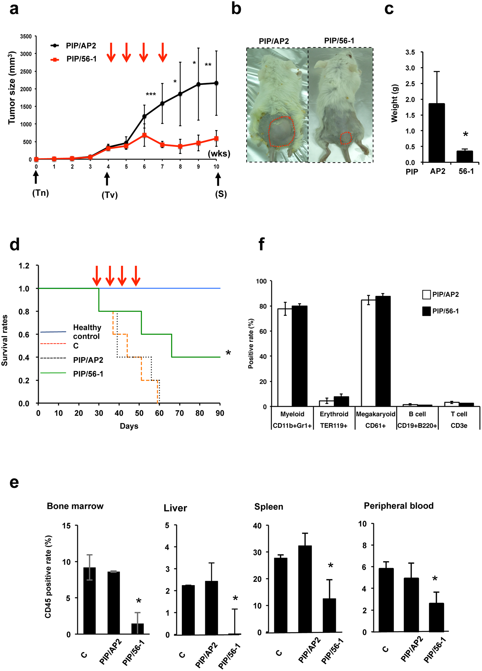
Figure 4

Suppression of AML cell growth by PIP/56-1 treatment in two different murine leukemia models. (a) After subcutaneous transplantation of UCSD/AML cells (week 0), when tumors reached a minimum volume of 300 mm3 (4 weeks), Balb/c-RJ mice were intravenously injected with PIP/56-1 or PIP/AP2 (five mice each) via tail vein weekly for four weeks (red arrows), and tumor size was measured weekly. Data represent the mean ± S.D. of five mice. *P < 0.05, **P < 0.01, ***P < 0.001 between the control PIP/AP2-injected and PIP/56-1-injected groups (Student’s t-test). Tn, day of transplantation; Tv, start of measurement of tumor volume; S, day of sacrifice. (b) Images representing tumor burden in PIP/AP2- and PIP/56-1-injected mice at 10 weeks posttransplantation. Tumors are marked by red dashed lines. (c) After sacrifice of tumor-bearing mice, tumor weights were determined. Data represent the mean ± S.D. of five mice. *P < 0.05 between the control PIP/AP2-injected and PIP/56-1-injected groups (Student’s t-test). (d) Four weeks following intravenous injection of UCSD/AML1 cells into immunodeficient Balb/c-RJ mice, PIP/AP2, PIP/56-1 or solvent were injected into mice four times weekly. Kaplan-Meier survival curves are shown for each group: mice without the transplant (healthy control), mice transplanted with UCSD/AML1 and treated with solvent only (C), control PIP/AP2, or PIP/56-1. *P < 0.05 between the solvent- (C) or PIP/AP2- and PIP/56-1-injected groups (log-rank test). (e) Percentages of infiltrating UCSD/AML1 cells into mononuclear cells from murine BM, liver, spleen, and peripheral blood were measured by FCM using anti-human CD45 antibody. Data represent the mean ± S.D. of three mice. *P < 0.05 between the control PBS-injected (C) and PIP/56-1-injected groups (Student’s t-test). (f) Percentages of each type of blood cell in BM mononuclear cells from PIP/AP2- and the PIP/56-1-injected mice measured by FCM analysis. Data represent the mean ± S.D. of three mice. Note that numbers of BM mononuclear cells were not significantly different between PI/AP2-treated and PIP/56-1-treated mice.