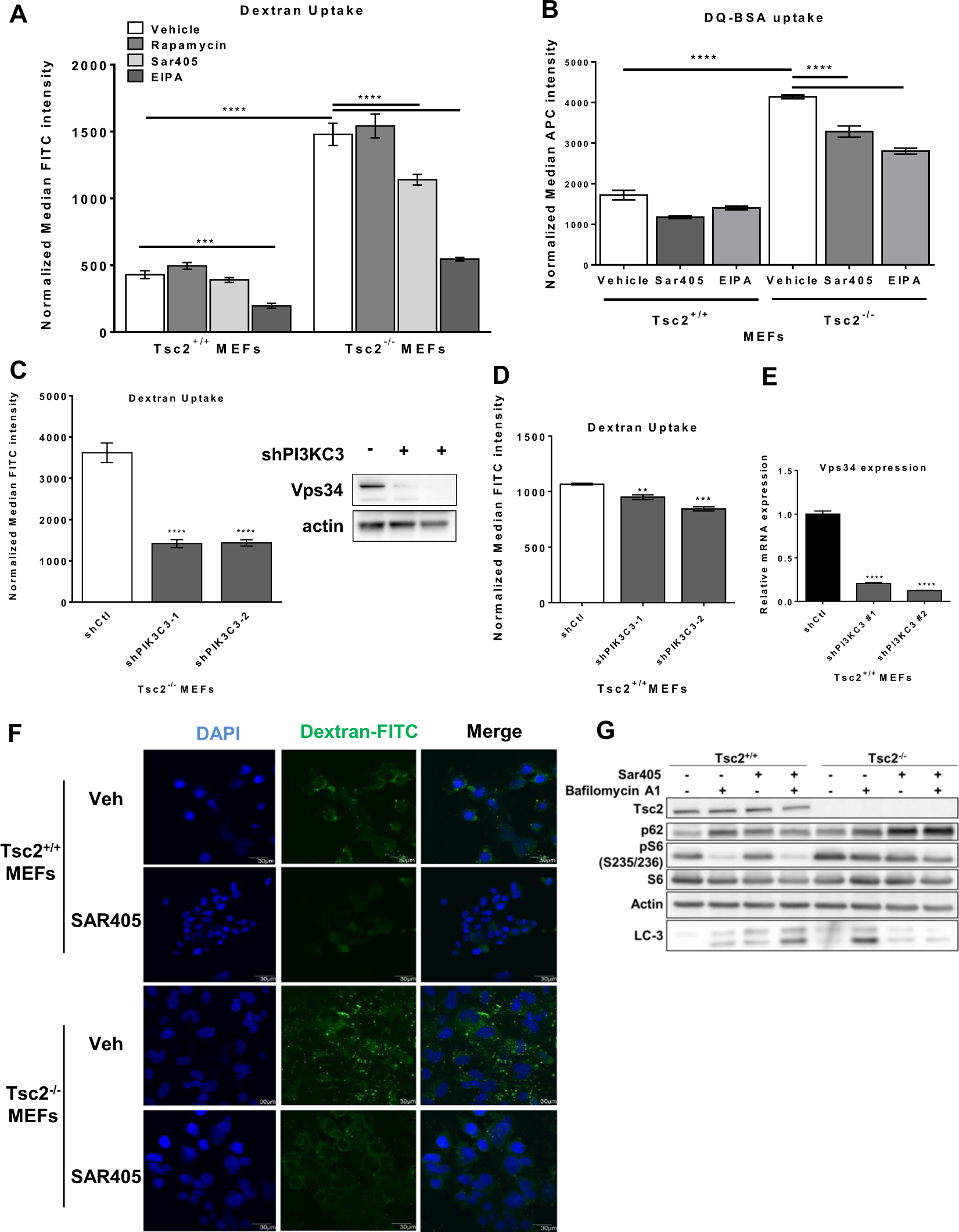
Figure 3

Enhanced macropinocytosis in Tsc2-deficient cells is Vps34-dependent. (A) Vps34 inhibitor SAR405 (2 uM, 24 hours) and the macropinocytosis inhibitor EIPA (25 uM, 24 hours) decreased macropinocytosis in Tsc2−/− MEFs. Rapamycin (20 nM, 24 hours) had no effect on dextran uptake. (B) Uptake and lysosomal processing of exogenous albumin is enhanced in Tsc2-deficient cells. SAR405 (2 uM, 24 hours) and EIPA (25 uM, 24 hours) decreased uptake of macropinocytic cargo DQ-BSA. (C) Vps34 downregulation in Tsc2−/− MEFs reduced uptake of dextran. The blot was cropped to highlight the relevant bands. The full-length blot is presented in Supplementary Figure 4. (D) Vps34 downregulation in Tsc2+/+ MEFs had no effect on dextran uptake. (E) Quantitative real-time PCR validation of Vps34 knockdown. (F) Confocal microscopy revealed reduced FITC-Dextran positive macropinosomes in Tsc2−/− MEFs treated with SAR405 (2 uM, 24 hours). (G) Autophagic flux was decreased in Tsc2−/− MEFs following SAR405 treatment (2 uM, 24 hours), while autophagy was mildly increased in Tsc2+/+ MEFs. Cells were treated with bafilomycin A1 (50 nM) for 5 hours prior to harvesting. The blot was cropped to highlight the relevant bands. The full-length blot is presented in Supplementary Fig. 4. Data represented as mean +/− standard deviation of three biological replicates. Statistical significance was assessed using two-way and one-way ANOVAs with Bonferroni correction with ***p < 0.001, ****p < 0.0001.