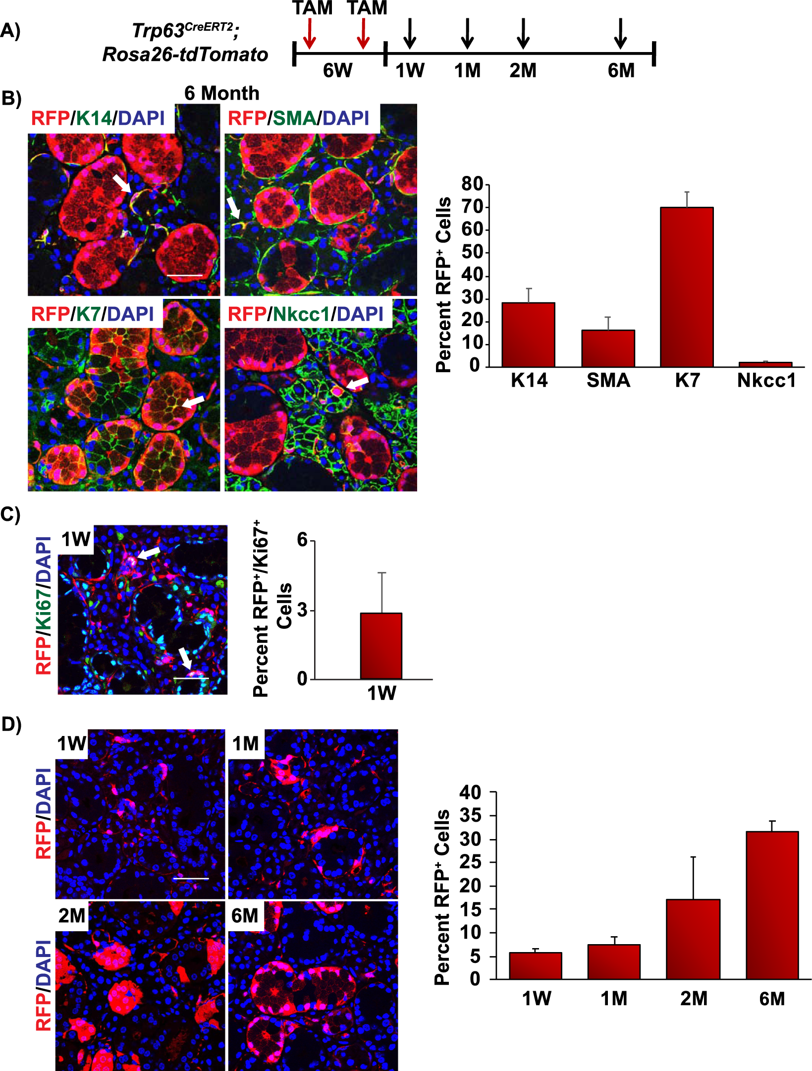
Figure 6

p63+ cells maintain the mature cell lineages of the submandibular gland. (A) Experimental timeline used for the genetic lineage tracing experiments in adult Trp63CreERT2;Rosa26-tdTomato mice. RFP expression was induced by TAM injection in 6-week old adult mice and cells were traced for 1 week and 1, 2 and 6 months. (B) RFP expression was detected in all the epithelial cell lineages which comprise the salivary gland in Trp63CreERT2;Rosa26-tdTomato mice at 6 months (left panel). Quantification of the percentage of RFP+ cells which co-express the various cell lineage markers as indicated (right panel). (C) Co-staining of RFP and the proliferative marker Ki67 in adult submandibular glands 1 week after TAM administration (left panel). Quantification of RFP+/Ki67+ cells in submandibular glands, expressed as a percentage of total single Ki67+ cells (right panel). (D) Submandibular glands were evaluated for RFP expression 1 week and 1, 2 and 6 months following TAM administration (left panel). Quantification of RFP+ cells per total number of cells (nuclei) counted in glands isolated at the indicated time points after TAM administration (right panel). Data are represented as mean ± standard deviation (S.D.). Arrows highlight double positive cells as indicated. W- week, M- month. Scale bar 37 μm. n = 4.