Figure 1
From: Commensal microbiota induces colonic barrier structure and functions that contribute to homeostasis

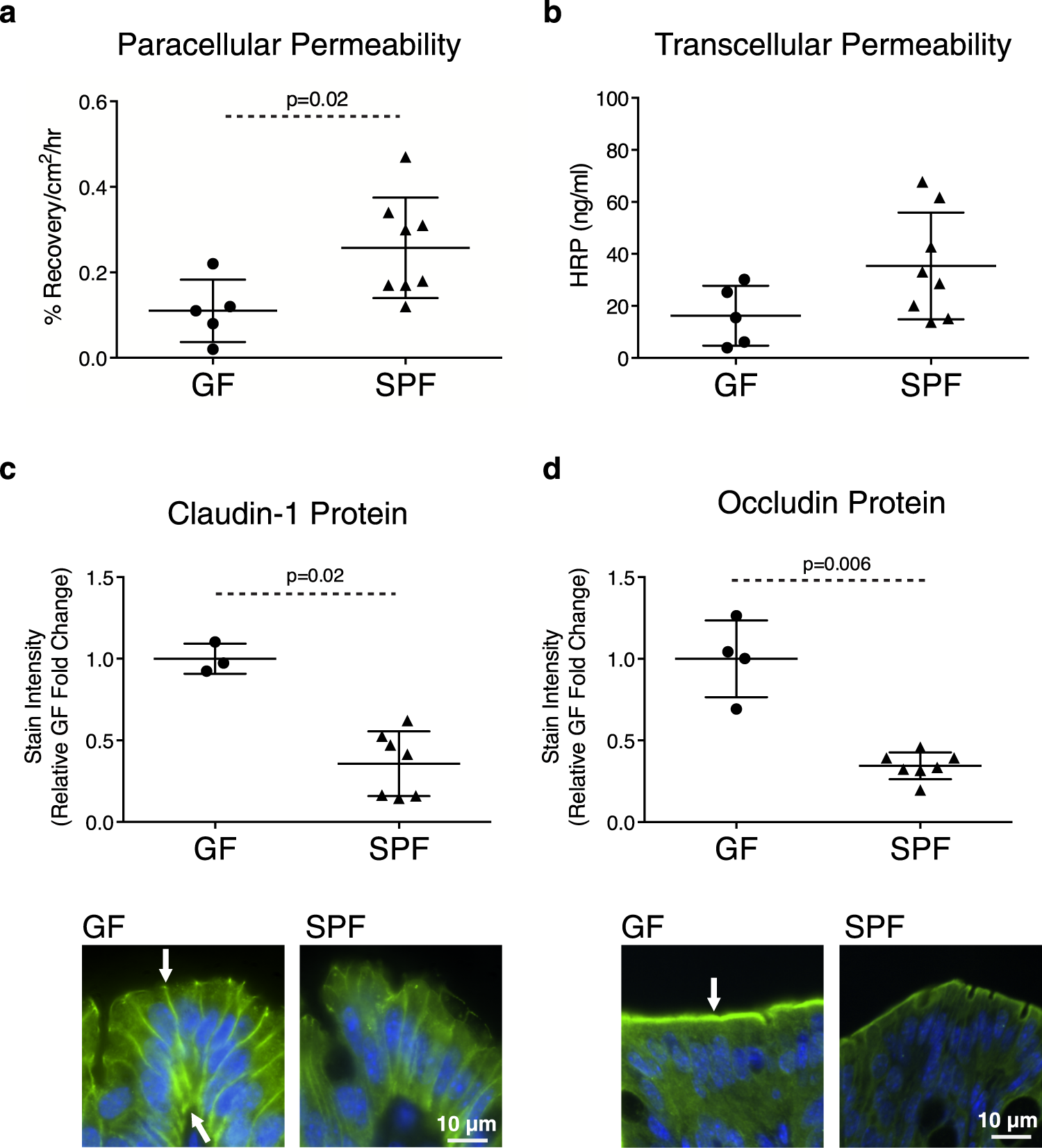
Microbiota is required for establishment of physiological colonic barrier permeability. (a) Paracellular permeability to 51Cr-EDTA and (b) transcellular permeability to HRP in the proximal colon. Evaluation of (c) claudin-1 and (d) occludin protein expression by IF and (e) representative images. Target proteins are shown in green, nuclei were stained with DAPI (blue). Arrows indicate areas of high expression. Each data point represents one mouse; the horizontal line and whiskers depict the mean ± standard deviation (SD). Data was collected over 2–5 independently executed experiments. Significance was determined using an unpaired, two-tailed Mann-Whitney test.