Figure 4
From: Analysis of the role of GSK3 in the mitotic checkpoint

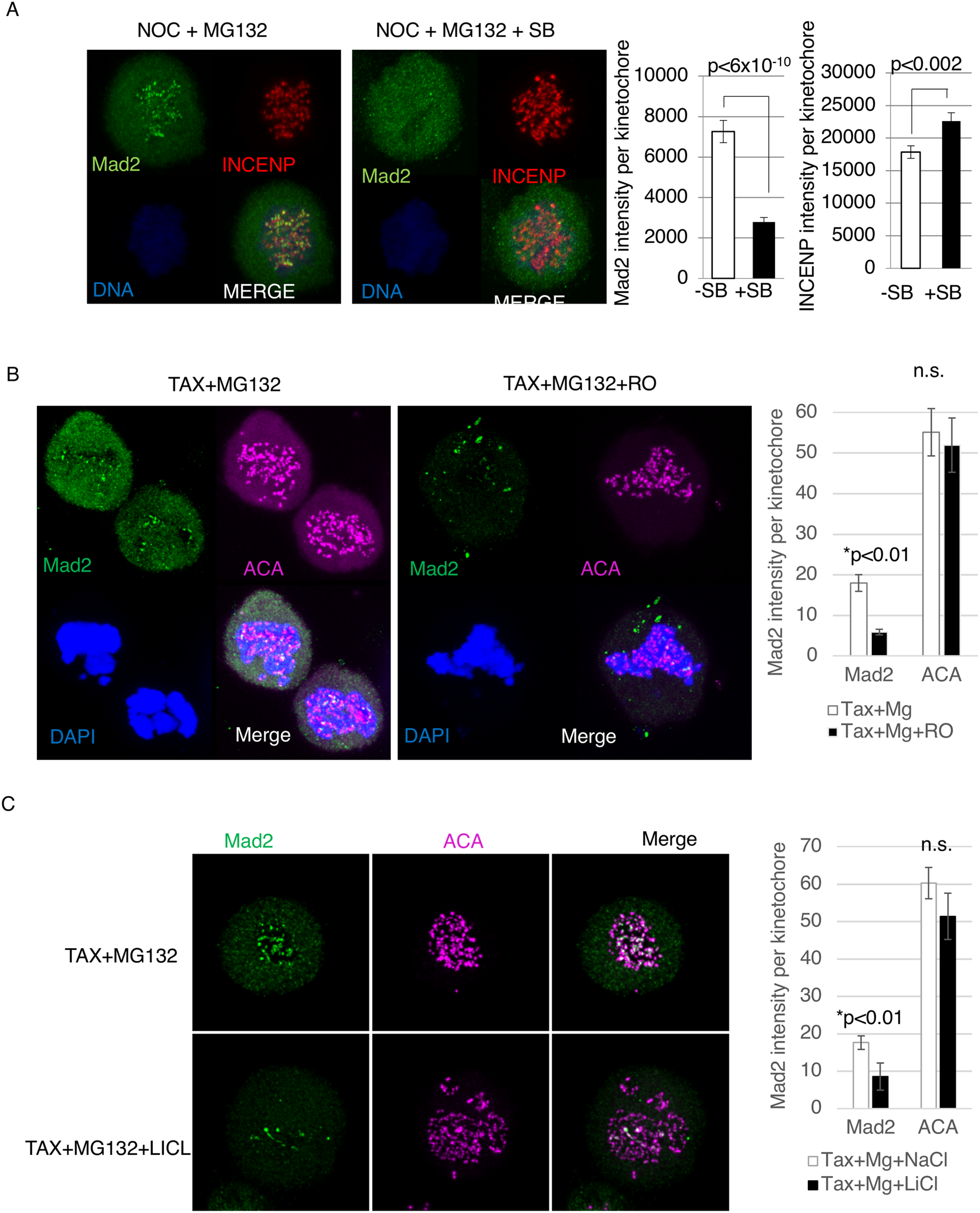
GSK3 inhibitors decrease Mad2 levels at the kinetochores in the presence of spindle toxins. (A) HeLa cells exposed to 2 μM Nocodazole with or without SB, were subjected to immunofluorescence analysis for Mad2, INCENP, and DAPI to stain chromosomes. MG132 was added to inhibit the proteasome. (B,C) HeLa cells exposed to 1 μM Taxol with or without RO (5 μM) or DMSO control, or LiCl (50 mM) or NaCl (50 mM) control. The cells were then subjected to immunofluorescence analysis for Mad2, ACA, and DAPI to stain chromosomes. MG132 was added to inhibit the proteasome. ~10 Cells per condition were imaged using confocal, using maximum projection images of z-stacks to analyze antigen levels at kinetochores. ~300 Kinetochores were analyzed for each condition, using ImageJ software to obtain intensity of the indicated antigens at kinetochores.