Figure 1

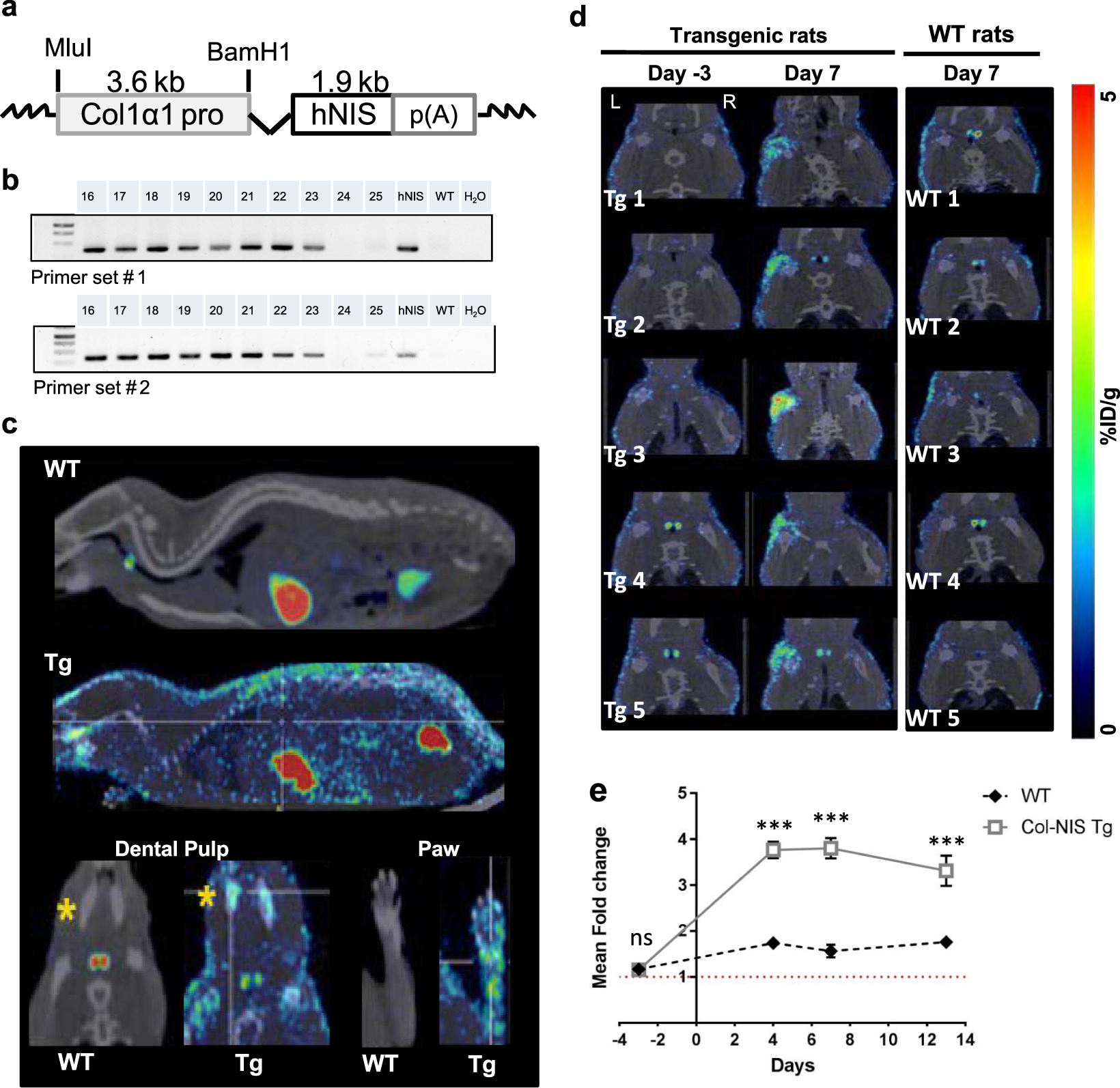
Characterization of Col1α1-hNIS transgenic rats. (a) Schematic of the collagen type 1 alpha 1 (Col1α1) promoter driven human NIS (hNIS) cDNA inserted into an expression plasmid for creation of the Col1α1-hNIS transgenic rats. (b) PCR genotyping identified Col1α1-hNIS transgenic HSD rats. Genomic DNA from tail snips was screened for the hNIS transgene with two independent primer sets. The correct genotype was identified by the presence of a 314 (primer set #1) or 324 bp (primer set #2) PCR product. Lane designations represent single transgenic rat along with hNIS plasmid DNA (positive control), wild type (WT) rat DNA (negative control) and water control. (c) Representative SPECT/CT images demonstrate NIS expression in the skin, dental pulp (mandibles) and joints (paws) of Col1α1-hNIS transgenic rats but not in non-transgenic rats. (d) Rotator cuff injury increases NIS-mediated Tc-99 m pertechnetate uptake at the injury site in Col1α1-hNIS transgenic rats. Only the left shoulders of Col1α1-hNIS transgenic rats have increased Tc-99 m pertechnetate signal at 7 days following rotator cuff injury, even though the left shoulder of the non-transgenic WT rats was also injured. Right shoulder of each rat served as the uninjured negative control for radiotracer uptake. (e) Quantification of NIS-mediated Tc-99 m pertechnetate uptake overtime in the left shoulder of Col1α1-hNIS rats following rotator cuff injury. Data represents mean fold increase of the Tc-99 m pertechnetate signal on the left, injured shoulder over the right, uninjured control shoulder of each animal. N = 5 for each rat genotype. Significance was determined by two sample t-test analysis at each time point, ***p < 0.001, ns = not significantly different.