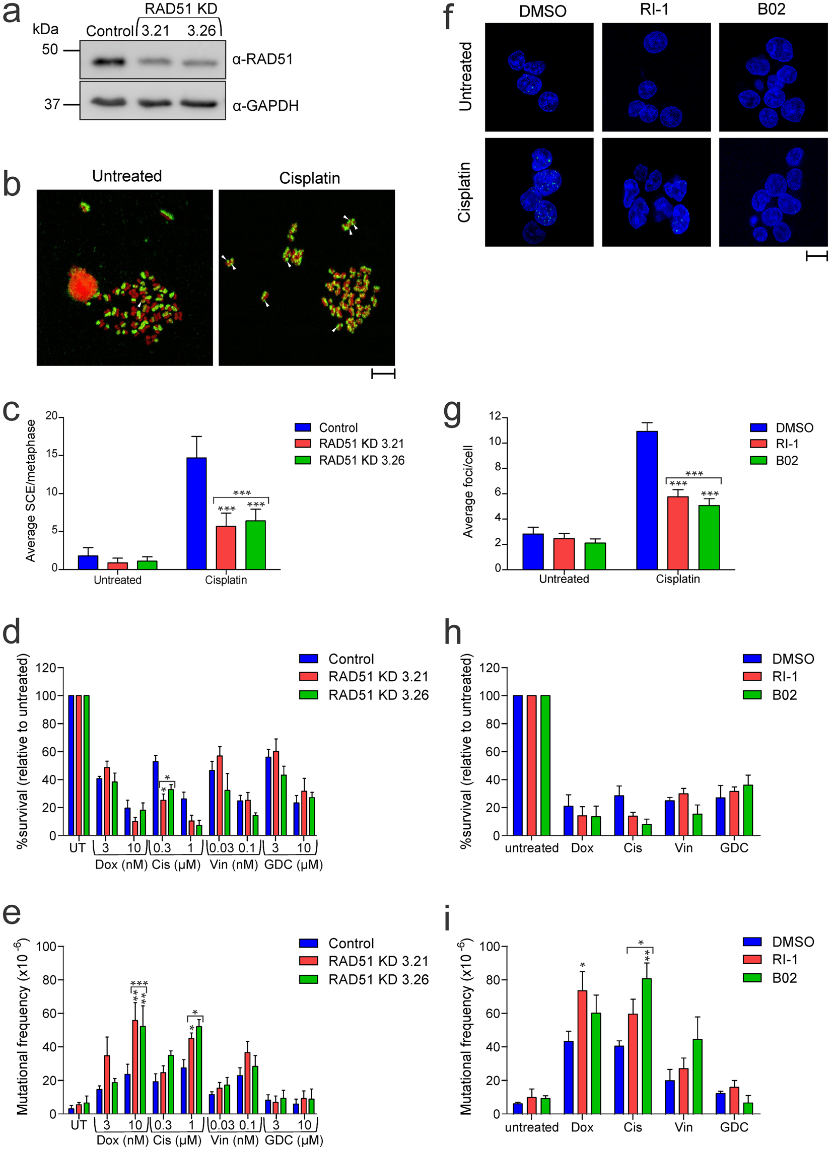
Figure 5

Limited RAD51 activity enhances mutations induced by doxorubicin, cisplatin and vincristine but does not render GDC-0152 mutagenic (a) RAD51 protein expression in RAD51 expressing (control) and RAD51 knockdown (KD) cells was assessed by immunoblotting. Blots were reprobed with an antibody to GAPDH to indicate loading. The blots shown are representative of three independent replicates. (b) Cells were grown in BrdU for 24 hours and treated with 1 μM cisplatin for a further 24 hours. Fixed cells were spotted onto microscope slides, chromosomes stained with anti-BrdU primary and FITC conjugated secondary antibodies and counterstained with PI to visualize DNA content. Representative images of metaphase spreads are shown. White markers indicate some sister chromatid exchange (SCE) events. Scale bar is 10 μm. (c) The number of SCE events were counted from 30 metaphase spreads from each cell line and each treatment. (d) Cells were treated with the indicated doses of drugs or left untreated (UT) for 24 hours, harvested and clonogenicity assays were performed to determine the proportion of cells maintaining clonogenic competency. (e) Surviving cells were grown in 6-TG to select for the emergence of any HPRT mutants. (f) TK6 cells were pre-treated with 30 μM RI-1, 20 μM B02 or DMSO for 1 hour then exposed to 1 μM cisplatin for 24 hours. Fixed cells were stained with an anti-RAD51 primary antibody and FITC conjugated secondary antibody then counterstained with DAPI. Representative immunofluorescent images are shown. Scale bar is 10 μm (g) The number of RAD51 foci per nucleus were counted from at least 50 nuclei for each treatment. Following DMSO, RI-1 or B02 pre-treatment, cells were incubated in normal media or with 10 nM doxorubicin (Dox), 1 μM cisplatin (Cis), 0.1 nM vincristine (Vin) or 10 μM GDC-0152 (GDC) for 24 hours then harvested. (h) Clonogenicity assays were performed while (i) surviving cells were grown in 6-TG to select for the emergence of any HPRT mutants. (c–e, g–i) Error bars represent mean ± SEM from three independent experiments. Two-way ANOVA analyses with Bonferroni post-tests were used to estimate the probability that random chance accounted for the differences observed in drug responses between control cells and either each RAD51 KD line or both KD lines denoted by the square brackets) (c–e), or DMSO-treated versus inhibitor-treated cells (g–i). P values < 0.05 are denoted with asterisks: *** < 0.001, ** < 0.01, * < 0.05. (a) Full length images of the immunoblots are provided in Supplementary Fig. 7.