Figure 4
From: Enantiomeric Aβ peptides inhibit the fluid shear stress response of PIEZO1

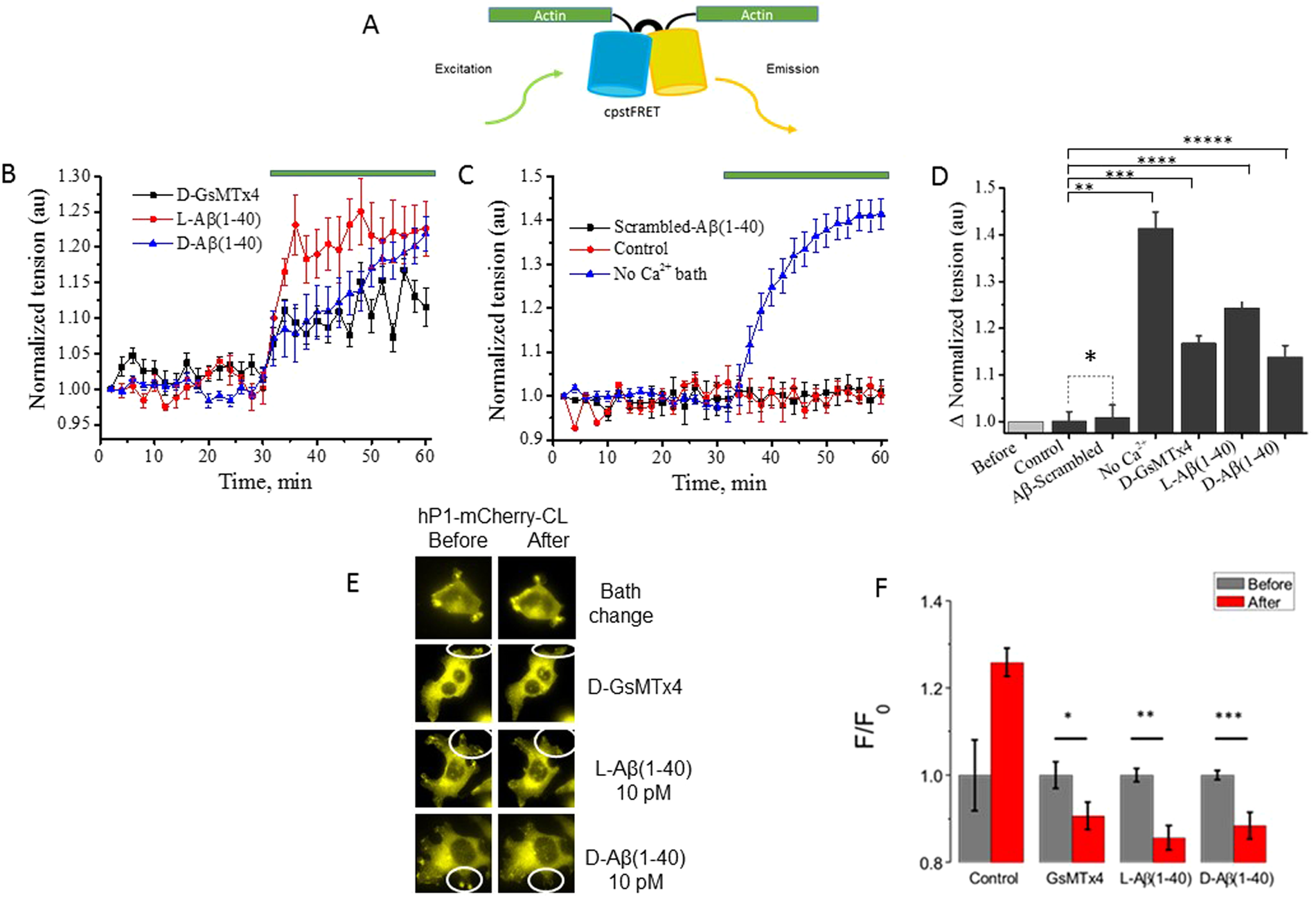
D-GsMTx4 and the enantiomeric Aβ(1-40) peptides inhibit Ca2+ entry, and increase cytoskeleton stress in hP1-mCherry-CL cells. hP1-mCherry-CL cells were transiently transfected with cDNA encoding the actin force probe to monitor peptide-induced changes to the cell’s cytoskeleton. Panel A shows the force probe, with the cpstFRET pair linked to actin at both its N- and C-termini19. Panel B shows significant changes in actin stress upon exposure to amphipathic peptides. Each data point is the average of 15 cells from 3 different experiments (with SD). A baseline response is established in the first 30 minutes (37 °C and 5% CO2). Addition (green bar) of D-GsMTx4 (5 uM, black squares) or monomeric enantiomeric Aβ(1-40) peptides (10 pM; L, red circles; D, blue triangles) elicits immediate increases in actin stress. Panel C summary data shows no change in resting actin stress upon addition of scrambled Aβ(1-40) peptide (10 pM, black squares) or by the control shear stress associated with solution change (red circles). Bath removal of extracellular Ca2+ elicits the largest effect (40%, blue triangles). Data points are 15 cells from 3 independent experiments with SD. Panel D summarizes Aβ responses at the 60 min time point (paired t-test). The scrambled Aβ peptide had no effect on the cells (*P = 0.813), whereas bath Ca2+ removal increased actin stress (**P < 0.0001). Enantiomeric Aβ(1-40) peptides and D-GsMTx4 all increased actin stress (paired t-test *** and ****P < 0.0001; *****P < 0.0004). Panel E presents actin force probe images of hP1-mCherry-CL cells highlighting lamellipodia. Addition of D-GsMTx4 or the enantiomeric Aβ peptides reduced actin-force probe FRET emissions (as shown by loss of fluorescent signal in the circled regions). Panel F shows changes to fluorescence after retraction of actin from lamellipodia. Data normalized using the fluorescent intensity before the addition of peptide (F0). The change in intensity is F/F0 where F is the final measurement in the series. The data average 20 lamellipodia from 4 cells (with SEM). Before and after intensities were analyzed by paired t-test (*P < 0.04; **P < 0.0001; ***P < 0.01). Note that the control increased fluorescent intensity.