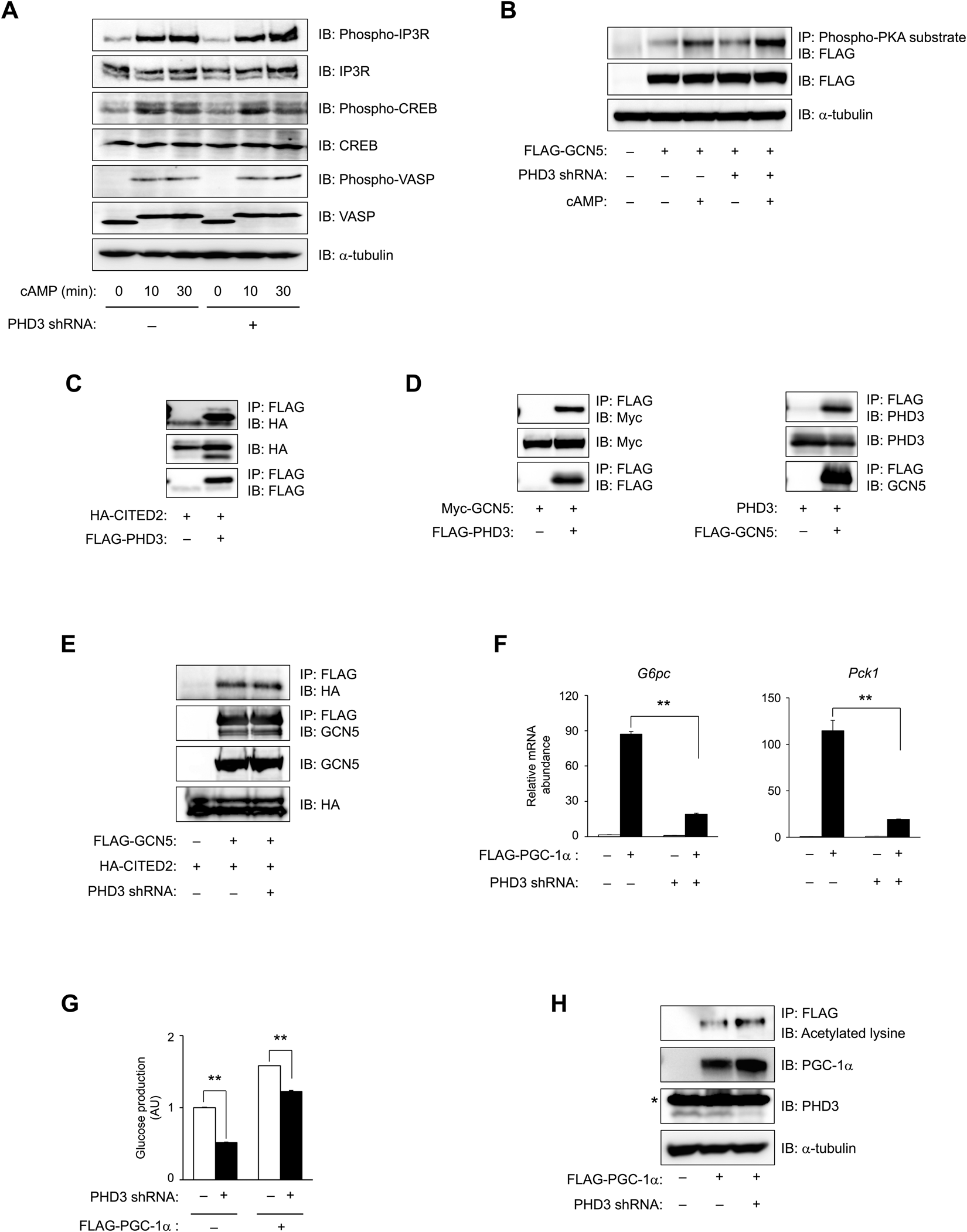
Figure 4

PHD3 interacts with CITED2 and GCN5 and regulates PGC-1α-induced gluconeogenesis. (A) Effects of PHD3 depletion on phosphorylation of various PKA substrates induced by pCPT-cAMP (100 μM for 0, 10, and 30 min) in primary hepatocytes. (B) Mouse hepatocytes with or without FLAG-tagged GCN5 expression and with or without PHD3 knockdown were exposed to 100 μM pCPT-cAMP for 30 min or left untreated, and then subjected to immunoprecipitation with antibodies against phosphorylated PKA substrates followed by immunoblot analysis with anti-DYKDDDDK antibody. (C,D) Immunoprecipitation and immunoblot analyses of the interaction between FLAG-PHD3 and HA-CITED2 (C), FLAG-PHD3 and Myc-GCN5, and PHD3 and FLAG-GCN5 (D) in AD-293 cells. (E) Effect of PHD3 depletion on the interaction between FLAG-GCN5 and HA-CITED2 in AML12 cells. (F,G) Effects of PHD3 depletion on PGC-1α-induced gluconeogenic gene expression (F) and glucose production (G) in primary mouse hepatocytes with or without FLAG-PGC-1α expression in the absence of pCPT-cAMP. (H) Immunoprecipitation and immunoblot analyses of PGC-1α acetylation in primary hepatocytes expressing FLAG–PGC-1α with or without PHD3 depletion. α-Tubulin served as the loading control for immunoblotting. *Non-specific. Complete immunoblots are presented in Supplementary Fig. S7. All quantitative data are shown as mean ± SEM (n = 3 (F,G)) and are representative of at least two independent experiments. Differences between groups were evaluated by ANOVA followed by Bonferroni’s post hoc test (F,G). **P < 0.01 vs. indicated groups. Adenoviral vectors encoding PHD3 shRNA, control shRNA, FLAG-GCN5, HA-CITED2, and FLAG-PGC-1α were used for experiments.