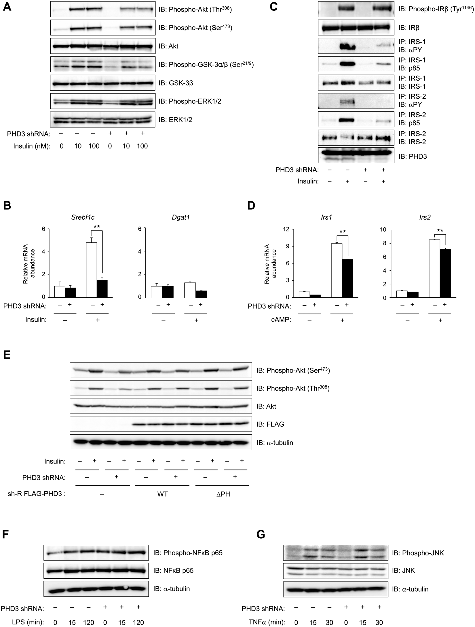
Figure 5

PHD3 depletion impairs insulin signalling associated with NF-κB and JNK activation. (A) Effects of PHD3 depletion on insulin-induced (10 or 100 nM, 10 min) phosphorylation of Akt at Thr308 and Ser473, GSK-3α/β at Ser21/9, and extracellular signal-regulated kinase (ERK)1/2 at Thr202/Tyr204, and total protein levels of Akt, GSK-3β and ERK1/2 in mouse hepatocytes, as determined by immunoblotting. (B) Effects of shRNA-mediated PHD3 knockdown on Srebf1c and Dgat1 mRNA expression in primary mouse hepatocytes with or without exposure to 10 nM insulin for 6 h. (C) Mouse hepatocytes with or without PHD3 depletion were exposed to 10 nM insulin for 1 min or left untreated, and then subjected to immunoblot analysis with an antibody specific to Tyr1146-phosphorylated IR β subunit (IRβ). Cells were also subjected to immunoprecipitation with antibodies against IRS-1 or -2, followed by immunoblot analysis with antibodies against phosphorylated tyrosine (αPY), PI3K p85 subunit, or IRS-1 or -2. (D) Effects of PHD3 depletion on Irs1 and Irs2 mRNA levels in primary mouse hepatocytes with or without exposure to 100 μM pCPT-cAMP for 6 h. (E) Immunoblot analysis of the effects of enforced expression of shRNA-resistant PHD3(WT) or PHD3(ΔPH) on insulin-induced (10 nM, 10 min) phosphorylation of Akt at Thr308 and Ser473 in primary mouse hepatocytes with or without PHD3 depletion. (F,G) Effects of PHD3 depletion on phosphorylation of NF-κB p65 subunit at Ser536 (F) and JNK at Thr183/Tyr185 (G) in mouse hepatocytes with or without exposure to LPS (100 ng/ml) (F) or TNF-α (20 ng/ml) (G) for indicated times. α-Tubulin served as the loading control for immunoblotting. Complete immunoblots are presented in Supplementary Fig. S7. Quantitative data are shown as mean ± SEM (n = 3 (B,D)) and are representative of at least two independent experiments. Differences between groups were evaluated by ANOVA followed by Bonferroni’s post hoc test (B,D). **P < 0.01 vs. indicated groups. Adenoviral vectors encoding PHD3 shRNA, sh-R PHD3(WT), or sh-R PHD3(ΔPH) were used for experiments.