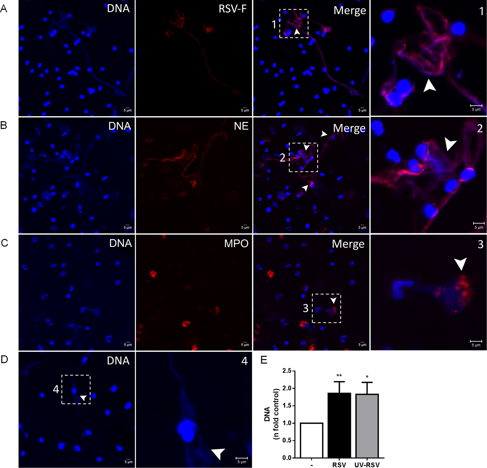
Figure 2

RSV triggers the release of NETs coated with NE and MPO. (A–D) Neutrophils (1 × 105/300 μL) were stimulated with active RSV (104 PFU/mL) or UV-inactivated RSV (104 PFU/mL) for 180 min at 37 °C with 5% CO2 in 8-chamber culture slides. Afterwards, cells were fixed with 4% PFA and stained with (A) Hoechst 33342 (1:2000), anti-RSV fusion protein (1:1000) followed by anti-mouse PE antibody (1:500); (B) Hoechst 33342 (1:2000), anti-elastase (NE; 1:1000) followed by anti-rabbit Cy3 antibody (1:500); (C) Hoechst 33342 (1:2000), anti-myeloperoxidase PE (MPO, 1:1000) antibody; (D) Hoechst 33342 (1:2000). Overlay of the fluorescence images are shown in the penultimate panels. Arrowheads indicate the presence of extracellular DNA lattices co-localized with RSV F protein, NE and MPO, respectively. NETs were magnified four times and are numbered (1, 2, 3 and 4) on the right side. Images are representative of 3 independent experiments. Images were taken in a Zeiss LSM 5 Exciter microscope. Scale bars = 5 μm. (E) Neutrophils (1 × 106/mL) were stimulated with active RSV (104 PFU/mL) or UV-inactivated RSV (104 PFU/mL) for 180 min at 37 °C with 5% CO2. Afterwards, NETs were quantified in culture supernatants using Quant-iT dsDNA HS kit (Invitrogen). Data are representative of 2 independent experiments performed in triplicates and represent mean ± SEM. Data were analyzed with Mann Whitney test. *p < 0.05, **p < 0.01 when compared to non-infected control (−).