Figure 1
From: Diversity and Functional Evolution of Terpene Synthases in Dictyostelid Social Amoebae

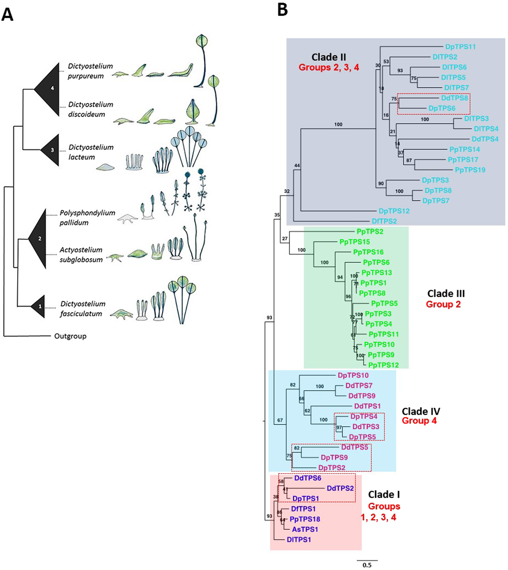
Phylogeny of six species of dictyostelid social amoeba and their terpene synthase genes. (A) Phylogeny of six species of dictyostelid social amoeba representing the four taxonomic groups adapted from3. Cartoons show the development patterns of the six species. (B) Phylogenetic tree of dictyostelid TPSs reconstructed using the maximum likelihood method. Protein sequences of 50 TPS genes include 19, 12, 9, 7, 2 and, 1 from P. pallidum, D. purpureum, D. discoideum, D. lacteum, D. fasciculatum and, A. subglobosum, respectively. These genes formed four groups, highlighted with skyblue, light pink, light green, and grey. Ten genes from D. discoideum and D. purpureum occurred in the skyblue group. Representative genes from each species PpTPS18, DdTPS6, DpTPS1, DfTPS1, DlTPS1, and AsTPS1 were found in the light pink group. Fourteen genes from P. pallidum made up the light green group. Five genes from D. purpureum and six genes from D. lacteum were present in the grey group.