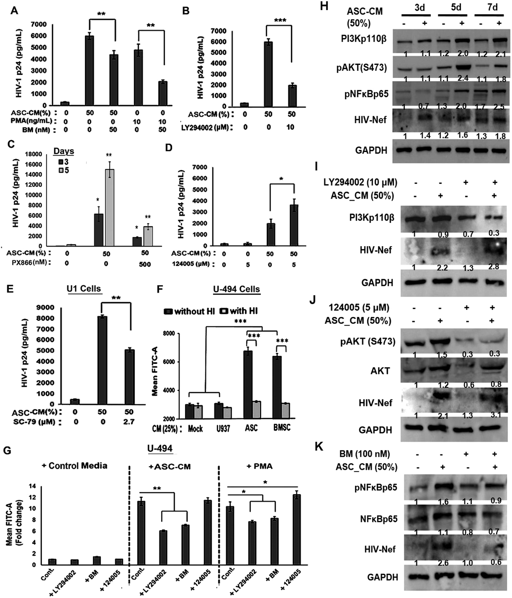
Figure 7

Role of NF-κB, PI3K and AKT pathways in ASC-mediated latency-reactivation of U1 cells. (A) Effect of NF-κB inhibitor, bardoxolone-methyl (BM; a.k.a. CDDO-Me) on HIV-1 p24 production by U1 cells, stimulated with either ASC-CM (50%) or PMA (10 ng/mL). Exposure to BM (50 nM) decreased HIV-1 p24 production in both PMA-induced and ASC-CM-stimulated U1 cells. (B,C) effect of PI3K inhibitors, (B) LY294002 (10 μM) or (C) PX866 (500 nM) on HIV-1 p24 production in ASC-CM (50%) stimulated U1 cells. PI3K inhibitors suppressed latency-reactivation by ASC-CM. (D,E) effects of AKT inhibition by 124005 (5 μM) and AKT activation by SC-79 (2.5 μM) on ASC-CM (50%) induced HIV-1 p24 production. Latency-reactivation by ASC-CM is increased following AKT inhibition and decreased following AKT induction. (F) Effect of heat-inactivation (HI) of ASC-CM or BMSC-CM on HIV-1 LTR-directed GFP expression (MFI) by the U-494 cells. Heat labile factors in CMs are responsible for LTR activation. (G) Effect of PI3K and NF-κB inhibitors on HIV-1 LTR function in U-494 cells, stimulated with either ASC-CM (50%) or PMA (10 ng/mL). GFP expression (MFI) was monitored after 48 h and fold change (compared to control media) are shown. Both LY294002 (PI3K inhibitor) and BM (NFκB inhibitor) suppressed HIV-1 LTR function, but 124005 (AKT inhibitor) showed an inductive effect. Error bars show ± SEM and significant changes are represented as P-values (*p < 0.01, **p < 0.001, ***p < 0.0001). (H) Immunoblot (IB) analysis of HIV-1 Nef, PI3K(p110β), and phosphorylated AKT [pAKT(473)] and NFκB [pNFκBp65] proteins in unstimulated and ASC-CM (50%) stimulated U1 cells. GAPDH was used as a loading control. Exposure to ASC-CM causes temporal increases (3–7 days) in PI3K, NFκB and AKT activation, and augments HIV-1 Nef expression. Effects of LY294002 (I), 124005 (J) and BM (K) on ASC-CM (50%) stimulated HIV-1 Nef, PI3K(p110β), and both total & activated forms of AKT and NFκBp65 proteins at 24 h post-stimulation. Exposure to inhibitors suppressed PI3K(p110β), pNFκBp65 and pAKT(S473) levels. HIV-1 Nef in ASC-CM treated U1 cells was also decreased following exposure to signal transduction inhibitors. Relative band intensity (presented the numbers to the corresponding lanes) was compared by the Image-J software (version 1.50). The NF-kB, PI3K and AKT pathways play crucial roles in regulating HIV-1 reactivation in U1 cells and HIV-1 LTR activation in U-494 cells.