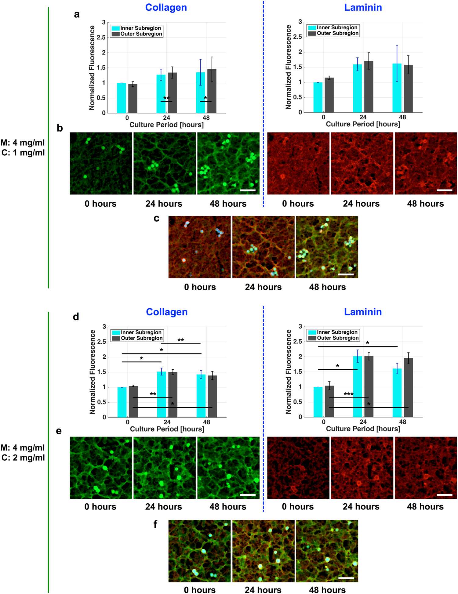
Figure 3

Temporal variations of the fiber density in the cell culture systems. (a) and (d) Variations in the densities of collagen type I and laminin fibers in the M4C1 and M4C2 cell culture systems, respectively. (b) and (e) Typical fluorescence images of collagen type I and laminin in the inner subregion for the M4C1 and M4C2 cell culture systems, respectively. (c) and (f) Overlaid immunofluorescence images of the M4C1 and M4C2 cell culture systems, respectively, where blue fluorescence indicates the nucleus of cancer cells. *P < 0.05, **P < 0.01, ***P < 0.001. Scale bar = 50 µm.