Figure 1

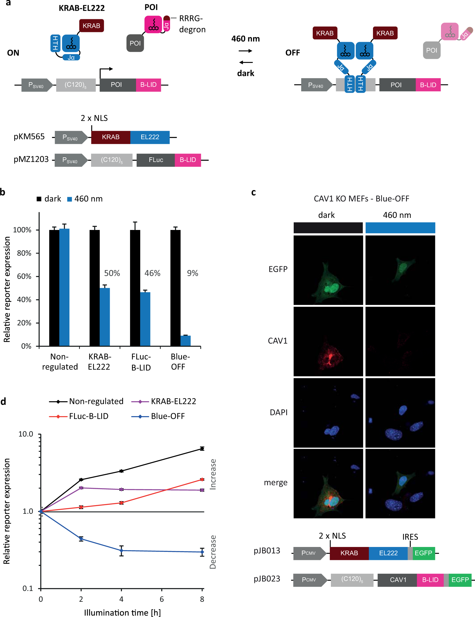
Design and validation of the Blue-OFF system. (a) Mode of function and constructs. Expression of the reporter protein FLuc-B-LID is placed under the control of a SV40 promoter followed by five copies of the EL222-binding sequence, (C120)5. The photosensitive transcription factor EL222 is fused to an inhibitory KRAB domain and to two nuclear localization sequences (NLS). In the dark, KRAB-EL222 cannot bind to (C120)5. Upon blue light illumination, KRAB-EL222 dimerizes and binds to (C120)5 sequence inhibiting transcription. FLuc is fused to a B-LID module: in the dark the degradation peptide (RRRG) is docked to the LOV domain and thus covered. Blue light illumination exposes the peptide and leads subsequently to proteasome-mediated protein degradation. (b) Validation of the combined transcriptional and post-translational regulation. HEK-293T cells were transfected transiently with either no blue light-sensitive regulation module (Non-regulated: pWW43 + pMZ1210), single regulation modules (KRAB-EL222 only: pKM565 + pMZ1210; or FLuc-B-LID only: pWW43 + pMZ1203) or both modules together for the Blue-OFF system (pKM565 + pMZ1203). The cells were kept either in darkness for 24 h (black bars) or for 16 h in the dark conditions and then illuminated with 460 nm light for 8 h (blue bars). FLuc levels shown here are normalized to their dark control. (c) Constructs of the CAV1-Blue-OFF system. In darkness CAV1 accumulates whereas under blue light illumination active repression of transcription and degradation leads to a net decrease of CAV1 levels. CAV1 knock out (KO) primary embryonic fibroblast cells were transfected with KRAB-EL222 and CAV1-B-LID (pJB013 and pJB023, respectively). After transfection cells were illuminated with 2 µmol m−2 s−1 of 460 nm light for 16 h. After fixation and permeabilization, cells were stained with an anti-CAV1 antibody followed by an AlexaFluor546-labelled secondary antibody and nuclei were counterstained with DAPI. Cells were imaged by confocal microscopy. (d) Kinetics of the blue light regulation systems. HEK-293T cells were transfected as before and incubated in darkness for 16 h. Cells were then illuminated for 0, 2, 4 and 8 h with blue light. FLuc levels were measured at the indicated time points and are represented normalized to the values obtained after 16 h darkness. In b and c, data are means of four independent replicates and error bars indicate standard deviation of the mean.