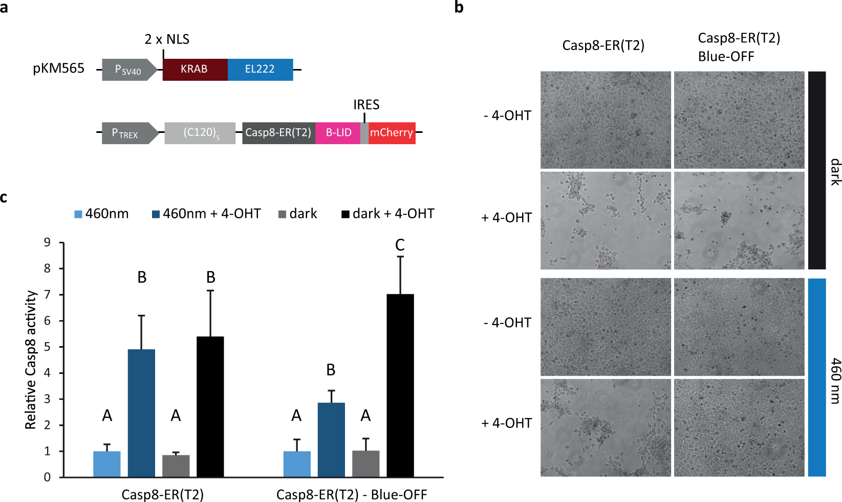
Figure 5

Application of the Blue-OFF system for the control of programmed cell death. (a) Constructs of the Casp8-ER(T2)-Blue-OFF system. (b,c) Optogenetic control of programmed cell death in HEK-293 cells transfected with the Casp8-ER(T2)-Blue-OFF system. (b) HEK-293 cells transfected with the Casp8-ER(T2) or the Casp8-ER(T2)-Blue-OFF systems form a uniform monolayer under blue light exposure or in darkness in the absence of 4-OHT. Induction of caspase 8 activity upon 4-OHT addition leads to cell death in darkness (for Casp8-ER(T2) and Casp8-ER(T2)-Blue-OFF) and under blue light exposure for Casp8-ER(T2), whereas cells transfected with the Casp8-ER(T2)-Blue-OFF system show a higher survival rate under blue-light conditions, thus building a uniform cell monolayer. (c) Quantification of caspase8 activity. The figure shows the caspase 8 activity of HEK-293 cells transfected with the Casp8-ER(T2) system (left) or the light-regulated Casp8-ER(T2)-Blue-OFF system (right), in the presence and absence of 4-OHT and blue light. Values are mean of three independent experiments and error bars indicate standard deviation of the mean. Statistical significance between the tested conditions for each system is indicated with uppercase letters above each bar, where “A” significantly differs from “B”, “B” from “C”. One-way analysis of variance (ANOVA), P < 0.005.