Figure 4

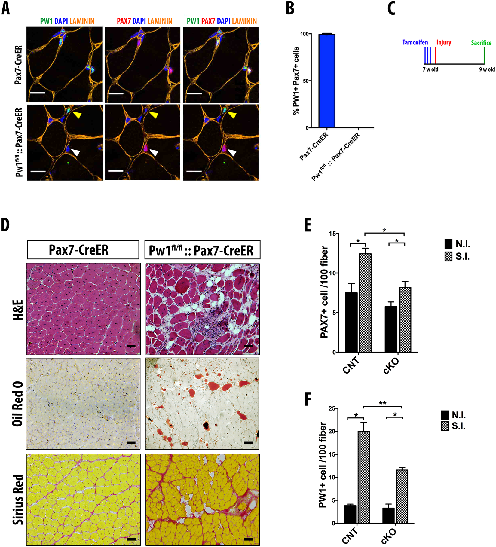
Specific Pw1 deletion in PAX7 positive cells leads to impairment in satellite cell self-renewal. (A) Representative cross-section of 4 weeks-old Pax7-Cre and Pax7-Cre::Pw1fl/fl TA one week after TM injection stained for PAX7 (red), PW1 (green), LAMININ (orange) and DAPI (blue). White and yellow arrows in Pax7-Cre::Pw1fl/fl TA one week after TM injection indicate Pw1 deletion in satellite and interstitial PW1+ cells (PICs) respectively. Scale bar = 10 µm. (B) Percentage of PW1+ PAX7+ cells in 4 weeks-old Pax7-Cre and Pax7-Cre::Pw1fl/fl TA one week after TM injection stained as shown in (A) (n = 3 for each assay and genotype). All PAX7+ cell from Pax7-Cre::Pw1fl/fl TA do not express PW1 as compared to Pax7-Cre TA. (C) Schematic representation of experimental strategy: seven weeks old Pax7-Cre and Pax7-Cre::Pw1fl/fl mice were injected intraperitoneally with TM for three days. One day after the last TM injection, TA muscles were injured by a single CTX injection. Muscles were collected two weeks after injury. (D) Cross-sections images of TA muscles from Pax7-Cre and Pax7-Cre::Pw1fl/fl mice two weeks after CTX injury stained with hematoxylin and eosin (upper panels), Sirius Red (middle panels) and Oil-Red O (lower panels). Specific deletion of PW1 in satellite cells impairs skeletal muscle regeneration. (E,F) Quantification of satellite cells (PAX7+) and PICs (PW1+) per 100 fibers in TA from Pax7-Cre and Pax7-Cre::Pw1fl/fl mice two weeks after CTX injury (n = 3 for each assay and genotype). Regenerating myofiber in Pw1 depleted satellite cells have less number of satellite cells and PICs. Values represent the mean number of positive cells ± s.e.m. per 100 fibers. Statistical analyses were performed using Student’s t-test *P < 0.05, **P < 0.01 and ***P < 0.001.