Figure 5

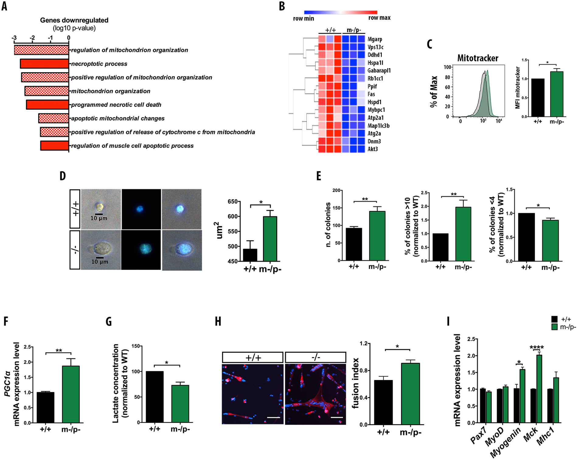
Pw1 deletion results in satellite cell activation. (A) Gene Ontology (GO) analysis of downregulated genes in RNA-seq analysis of Pw1m−/p− satellite cell. GO term represent the biological processes, dashed histograms indicates genes involved in mitochondrial activity and red histograms denote genes implicated in cell death. The x-axis shows the p-value (−log10). (B) GO clustering analysis for mitochondrial organization gene categories. Data were obtained from RNA-seq analysis of FACS sorted satellite cells from Pw1+/+ and Pw1m−/p− mice. The gene tree is shown on the left and gene coloring was based on normalized signals as shown. Each row represents one gene, with red representing high expression and blue representing low expression (n = 3 for each genotype). (C) Left panel: Representative FACS analysis of Mitotracker fluorescence in Pw1+/+ (black) and Pw1m−/p− (green) satellite cells. Right panel: Histogram represent Mitotracker mean fluorescence intensity (MFI) of Pw1m−/p− satellite cells relative to Pw1+/+ (n = 6 for each genotype). Loss of PW1 corresponds to an increase of mitochondrial activity in satellite cell. (D) Left panel: Representative images of FACS isolated Pw1+/+ and Pw1m−/p− satellite cells grown for 24 h in growth media (GM) and stained with DAPI. Right panel: Histogram showing quantitative evaluation of FACS isolated Pw1+/+ and Pw1m−/p− satellite cells area (in square micrometers), grown for 24 h in GM (n = 3 for each genotype). Pw1m−/p− satellite cells are larger than wildtype. (E) Histograms showing quantifications of the number of satellite cells per colonies (Left panel), percentages of satellite cell colonies bigger than 10 cells (Middle panel), and percentages of satellite cell colonies smaller than 4 cells (Right panel) from FACS purified satellite cells from adult (3 month) wildtype and Pw1m−/p− muscles grown for 5 days in GM. Pw1m−/p− satellite cells display increased proliferative capacity as compared to wildtype (n = 3 for each genotype). (F) Expression levels of PGC-1α from real time PCR normalized to Tbp gene expression from FACS isolated Pw1+/+ and Pw1m−/p− satellite cells satellite cells grown for 5 days in GM (n = 3 for each genotype). Pw1m−/p− satellite cells display increased expression level of PGC-1α gene as compared to wildtype. (G) Lactate production from FACS isolated Pw1+/+ and Pw1m−/p− satellite cells grown for 5 days in GM (n = 4 for each genotype). Pw1m−/p− satellite cells display decrease secretion of lactate as compared to wildtype. (H) Left panel: Representative images of FACS isolated Pw1+/+ and Pw1m−/p− satellite cells immunostained for MHC (red) and counterstained with DAPI (blue). Satellite cells were grown for 48 h in differentiation media (DM). Scale bar = 200 µm. Right panel: Fusion index (mean percentage of nuclei incorporated into MHC+ cells) of differentiating wildtype and Pw1m−/p− satellite cells stained as shown in left panel. Pw1m−/p− differentiated satellite cells show increased Myogenic differentiation (n = 4 for each genotype). (I) Expression levels of Pw1, Pax7, MyoD, Myogenin, Mck and Mhc1 from real time PCR normalized to Tbp gene expression in differentiated FACS isolated Pw1+/+ and Pw1m−/p− satellite cells. Differentiating Pw1m−/p− satellite cells display increased expression level of Myogenin and Mck gene as compared to wildtype (n = 3 for each genotype). Value are expressed as mean ± s.e.m. In all the graphs statistical analyses were performed using Student’s t-test *P < 0.05, **P < 0.01 and ***P < 0.001. In all the graphs Pw1+/+ (+/+) and Pw1m−/p− (m−/p−).