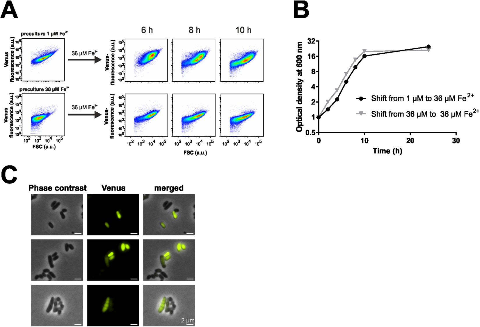
Figure 5

Activation of the SOS response in C. glutamicum lag phase cultures triggered by iron fluctuations. C. glutamicum/pJC1_PdivS-venus cells were cultivated in CGXII medium with 2% (w/v) glucose under iron limitation (1 µM FeSO4) and under conditions of sufficient iron supply (36 µM FeSO4). (A) Stationary phase cells from the preculture (either 1 or 36 µM FeSO4) were transferred into fresh CGXII medium with 36 µM FeSO4 and analysed by flow cytometry. (B) Growth of the strains after the transfer into fresh medium. (C) Microscopy images of cells upon iron upshift confirmed a heterogeneous reporter output.