Figure 2
From: Heat-stress triggers MAPK crosstalk to turn on the hyperosmotic response pathway

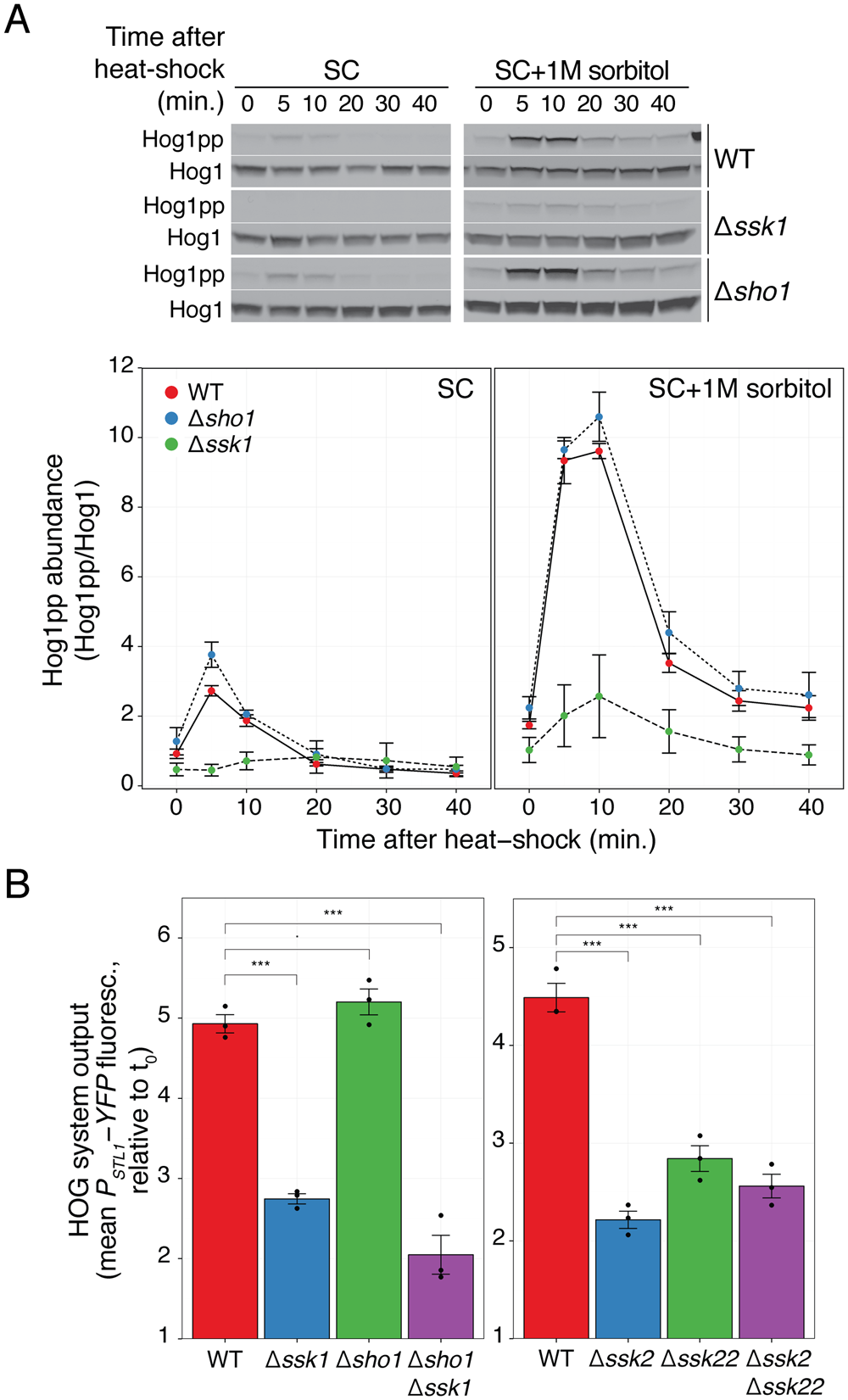
Heat-shock activation of HOG depends on the Sln1 branch. (A) HOG MAPK activation dynamics following a shift from 30 °C to 37 °C in branch mutants in SC or in SC + 1 M sorbitol. Top. Representative blot. Uncropped blot in Fig. S7. (B) HOG transcriptional reporter in branch mutants measured 2 h after 1 M sorbitol-adapted cells were shifted from 30 °C to 37 °C. Values correspond to the mean of three independent replicates (shown as dots) ± SEM, relative to t0. Strains: LD3342, RB3382, RB3704, YPD5937, RB3642, RB3691 and RB3695.