Figure 6
From: An Evolutionarily Conserved Mesodermal Enhancer in Vertebrate Zic3

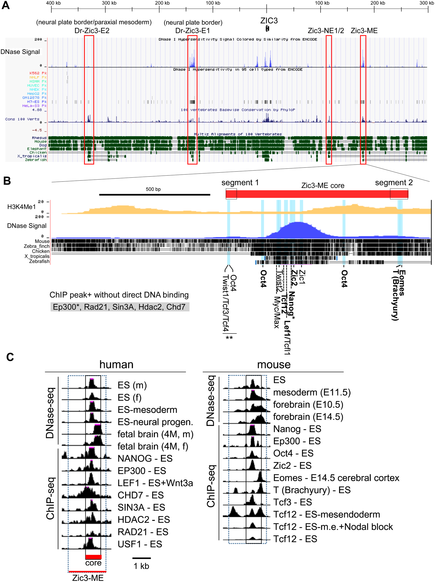
DNase HS, conservation and TF binding sites of the Zic3-ME. (A) Top block, location of DNase I HS signals. DNase I HS peaks in each cell line [top to bottom, K562 (erythroleukemia), NHLF (lung fibroblast), HSMM (myoblast), HUVEC (vein endothelial cell), NHEK (epidermal keratinocyte), HepG2 (liver cancer), GM12878 (lymphoblastoid cell), H7-ES (ES cell), and HeLa-S3 cells (cervix cancer)]. Bottom block, conservation in 100 vertebrate species (summary) and conservation in rhesus monkey, mouse, dog, elephant, chicken, X. tropicalis, and zebrafish. Red open boxes indicate the Zic3 enhancers identified in this study (Zic3-NE1/2 and Zic3-ME) and in zebrafish Dr-E1 and Dr-E230. (B) Higher magnification of Zic3-ME. Red thick bar indicates Zic3 ME core, From top to bottom, histone modification (H3K4Me1), DNase HS signal, and each animal species (mouse, zebra finch, chicken, X. tropicalis, medaka, and zebrafish). At the bottom, location of the indicated TF binding sites defined by the prediction algorithm and ChIP-seq peaks. ChIP-seq peaks of P300, Rad21, Sin3a, Hdac2, and Chd7 were identified at Zic3-ME in ES cells without predicted binding sites. Asterisks at TF indicate the ChIP-seq peaks identified in both human and mouse whereas no asterisks indicate the peaks identified in either human or mouse ChIP-seq studies. Double asterisks indicate the presence of the binding motifs only in the chicken sequence. Bold letters indicate the verification by both ChIP-seq peaks and TF binding site prediction, and non-bold letters indicate verification by either of the methods. (C) Representative DNase-seq and ChIP-seq results of human and mouse ZIC3/Zic3-ME. Box with dotted lines indicate the entire Zic3-ME regions and boxes with solid lines indicate Zic3-ME core regions. Tcf12 (ES-mesendoderm) and Tcf12 (ES-m.e.(mesendoderm) + Nodal block) indicate the embryoid body treated for 2 days with 100 ng/ml Activin and 100 ng/ml Activin plus 10 μM SB431542 (inhibitor of Smad2/3 phosphorylation) respectively65. The overall profiles including other known Zic3 enhancers and their derivations are indicated in Supplementary Fig. S6 and Table S1 respectively.