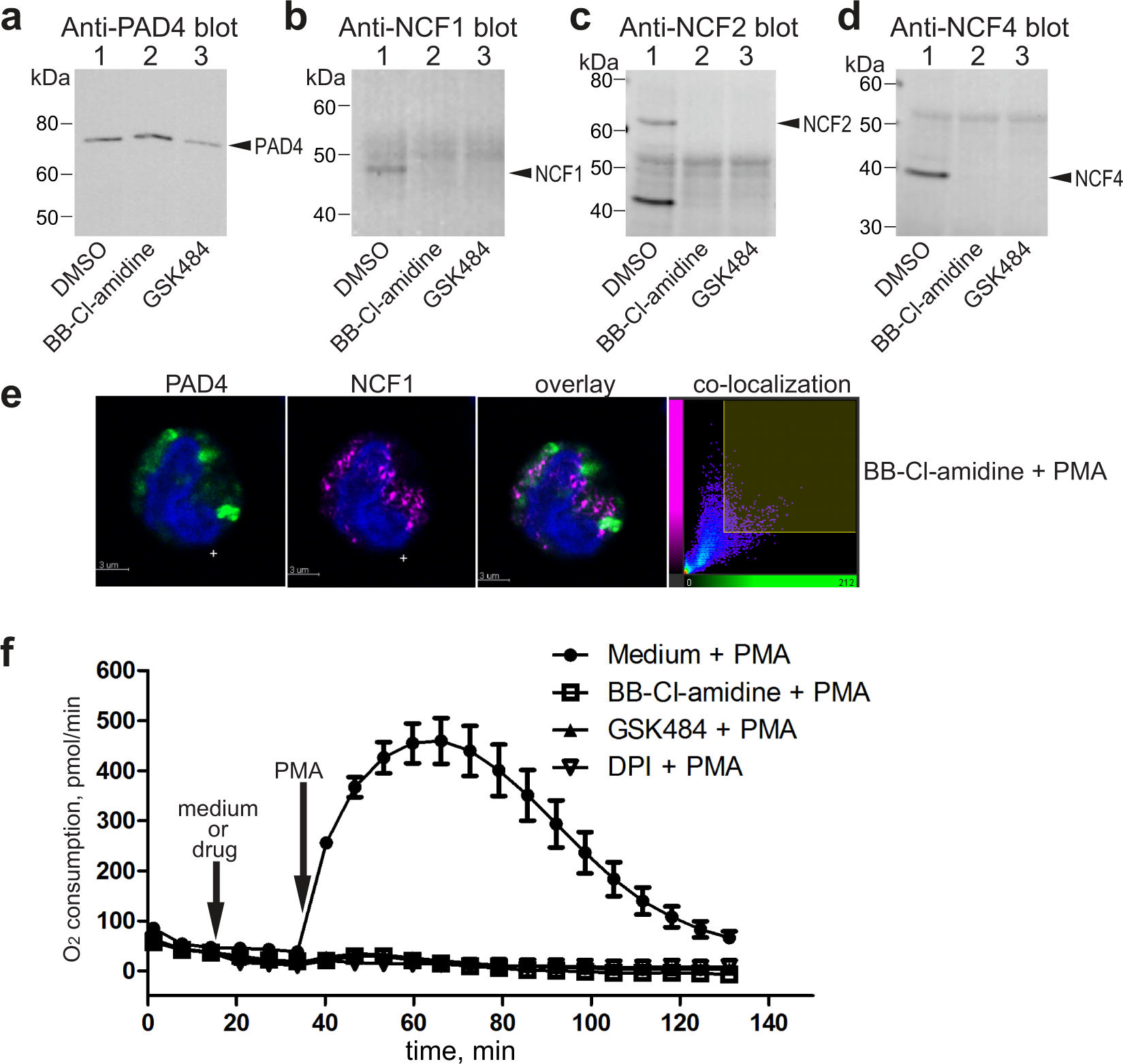
Figure 4

Small-molecule inhibitors of PAD4 disrupt PAD4-NCF association and inhibit ROS generation. (a) Anti-PAD4 immunoblot of anti-PAD4 immunoprecipitates from neutrophils treated with DMSO solvent control or the indicated inhibitors. (b) Anti-NCF1 immunoblot of the same samples. (c) Anti-NCF2 immunoblot of the same samples. (d) Anti-NCF4 immunoblot of the same samples. (e) Confocal images of neutrophils pretreated with BB-Cl-amidine and then stimulated with 100 nM PMA, stained with anti-PAD4 (green) or anti-NCF1 (magenta). The last panel shows the co-location of pixels of the two colors. (f) Oxygen consumption by neutrophils pre-treated with medium alone, 20 µM BB-Cl-amidine, 25 µM GSK484, or 10 µM DPI, as indicated, and then stimulated with 100 nM PMA. The data represent the results of five independent experiments.