Figure 4
From: TRSP is dispensable for the Plasmodium pre-erythrocytic phase

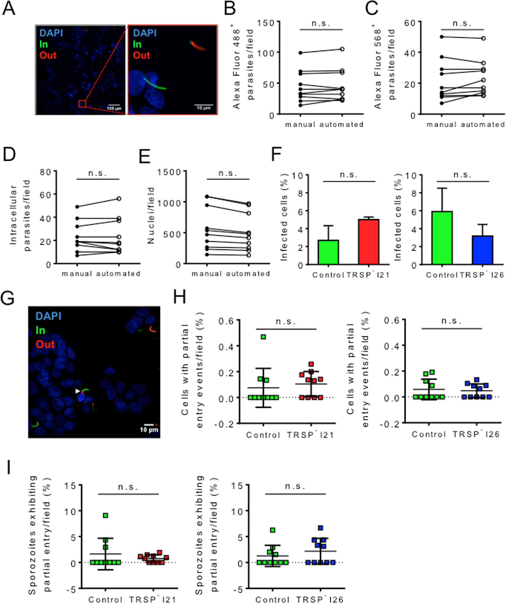
TRSP- sporozoite entry in hepatocytes. (A) Representative immunofluorescence image of an anti-CSP double staining using control sporozoites in an in vitro entry assay. Intracellular sporozoites (In) are labelled in green whilst extracellular sporozoites (Out) appear in red and green. DAPI-stained nuclei appear in blue. The image on the right represents a magnified section of the image on the left. (B–E) Comparison of the number of sporozoites per field stained with anti-CSP antibodies and Alexa Fluor 488-conjugated (B) or Alexa Fluor 568-conjugated (C) secondary antibodies; intracellular sporozoites (D), corresponding to the number of Alexa Fluor 568+ parasites subtracted from the number of Alexa Fluor 488+ parasites; and nuclei (E) in a representative anti-CSP double staining, determined manually or by automated analysis. (F) Percentage of HepG2 cells infected by control and TRSP- I21 (graph on the left) or I26 (graph on the right) sporozoites, in 25 fields from each replicate well. (G) Partial entry events were defined as Alexa 488+ sporozoites stained with Alexa 568 secondary antibody up to roughly 50% of its length in an anti-CSP double staining. A partial entry event of control sporozoites in an immunofluorescence image is identified with a white arrowhead. DAPI-stained nuclei appear in blue (H) Percentage of cells exhibiting partial entry events using TRSP- I21 (graph on the left) or I26 (graph on the right) sporozoites. Ten fields of a representative assay were analysed and events were counted manually. (I) Percentage of sporozoites partially inserted into the hepatocyte membrane using TRSP- I21 (graph on the left) or I26 (graph on the right) sporozoites. This parameter represents the number of partial entry events out of the total number of intracellular parasites in a field, represented as a percentage. Means + SD (F) or means ± SD (H,I) are represented. Four independent experiments per clone were performed. Statistical analysis was performed using the Mann Whitney test: n.s., non-significant.