Figure 5
From: A Genome-wide View of Transcriptome Dynamics During Early Spike Development in Bread Wheat

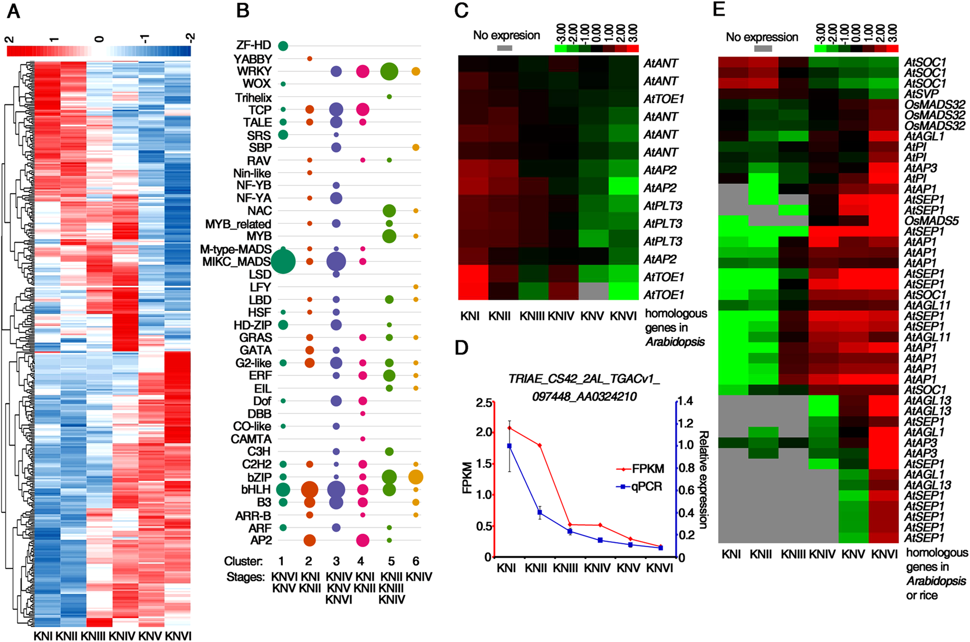
Differentially expressed transcription factor (TF) genes in wheat early spike development. (A) Heatmap showing the dynamic expression patterns of the TFs identified as DEGs. (B) Number of TF genes that were included in each of the six clusters and enriched stages. Circle size is correlated with number of TF genes. TF family names are listed on the left, and the wheat spike developmental stages at which the genes were strongly expressed are listed on the bottom. (C,E) Heat map visualizes the expression patterns of AP2 family (C) and MIKC-type MADS family (E) TFs. (D) RT-qPCR validation of the expression patterns at six developmental stages for TRIAE_CS42_2AL_TGACv1_097448_AA0324210, a homologous gene to Arabidopsis AP2. FPKM: normalized expression levels extracted from RNA-seq data. qPCR: transcript levels measured by real-time RT-PCR. TaACTIN served as the internal control. Three biological replicates were performed. Error bars represent SD from three biological repeats. The maximum expression level was set as “1”.